Go to the source code of this file.
Functions/Subroutines | |
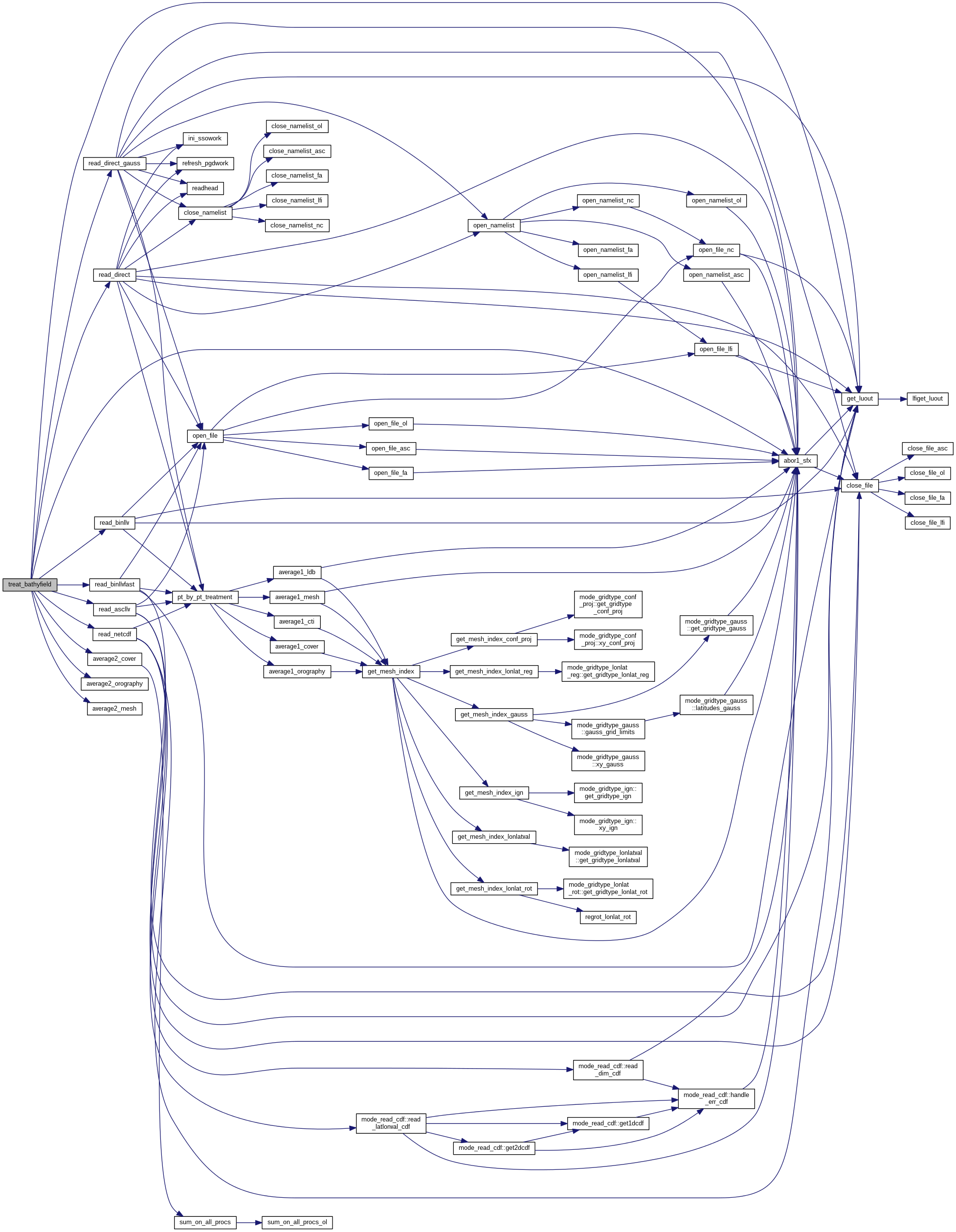
| subroutine | treat_bathyfield (UG, U, USS, HPROGRAM, HSCHEME, HFILETYPE, HSUBROUTINE, HFILENAME, HNCVARNAME, HFIELD, PPGDARRAY, HSFTYPE) |
| subroutine treat_bathyfield | ( | type(surf_atm_grid_t), intent(inout) | UG, |
| type(surf_atm_t), intent(inout) | U, | ||
| type(surf_atm_sso_t), intent(inout) | USS, | ||
| character(len=6), intent(in) | HPROGRAM, | ||
| character(len=6), intent(in) | HSCHEME, | ||
| character(len=6), intent(in) | HFILETYPE, | ||
| character(len=6), intent(in) | HSUBROUTINE, | ||
| character(len=28), intent(in) | HFILENAME, | ||
| character(len=28), intent(in) | HNCVARNAME, | ||
| character(len=20), intent(in) | HFIELD, | ||
| real, dimension(:), intent(inout), optional | PPGDARRAY, | ||
| character(len=3), intent(in), optional | HSFTYPE | ||
| ) |
Definition at line 6 of file treat_bathyfield.F90.


1.8.5