Go to the source code of this file.
Functions/Subroutines | |
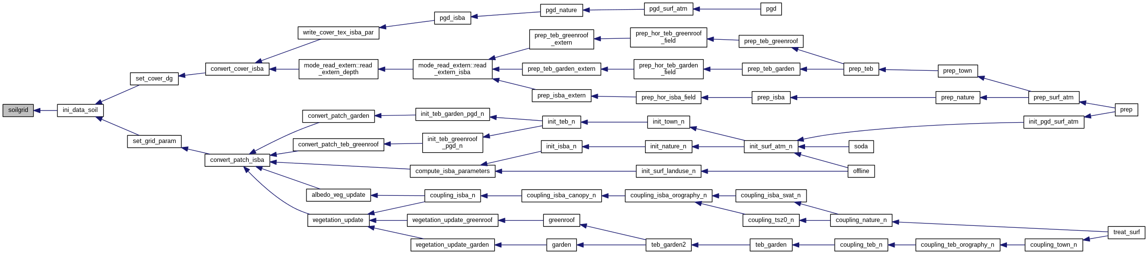
| subroutine | soilgrid (PSOILGRID, PSOILDEPTH, PDG, KWG_LAYER) |
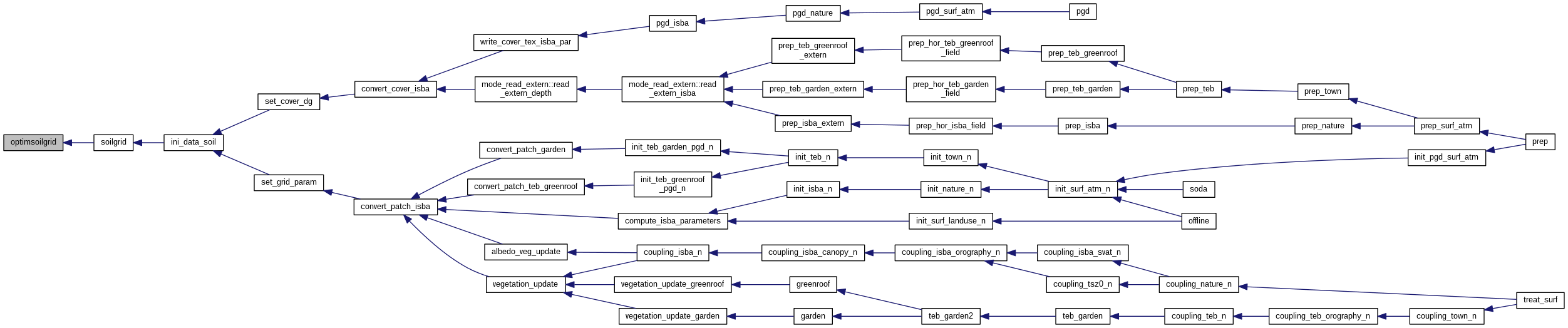
| subroutine | optimsoilgrid |
| subroutine soilgrid::optimsoilgrid | ( | ) |
| subroutine soilgrid | ( | real, dimension(:), intent(in) | PSOILGRID, |
| real, dimension(:,:), intent(in) | PSOILDEPTH, | ||
| real, dimension(:,:,:), intent(out) | PDG, | ||
| integer, dimension(:,:), intent(out) | KWG_LAYER | ||
| ) |
Definition at line 6 of file soilgrid.F90.


1.8.5