Go to the source code of this file.
Functions/Subroutines | |
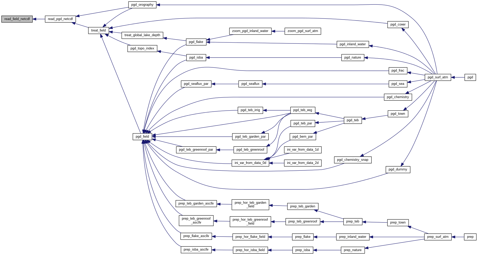
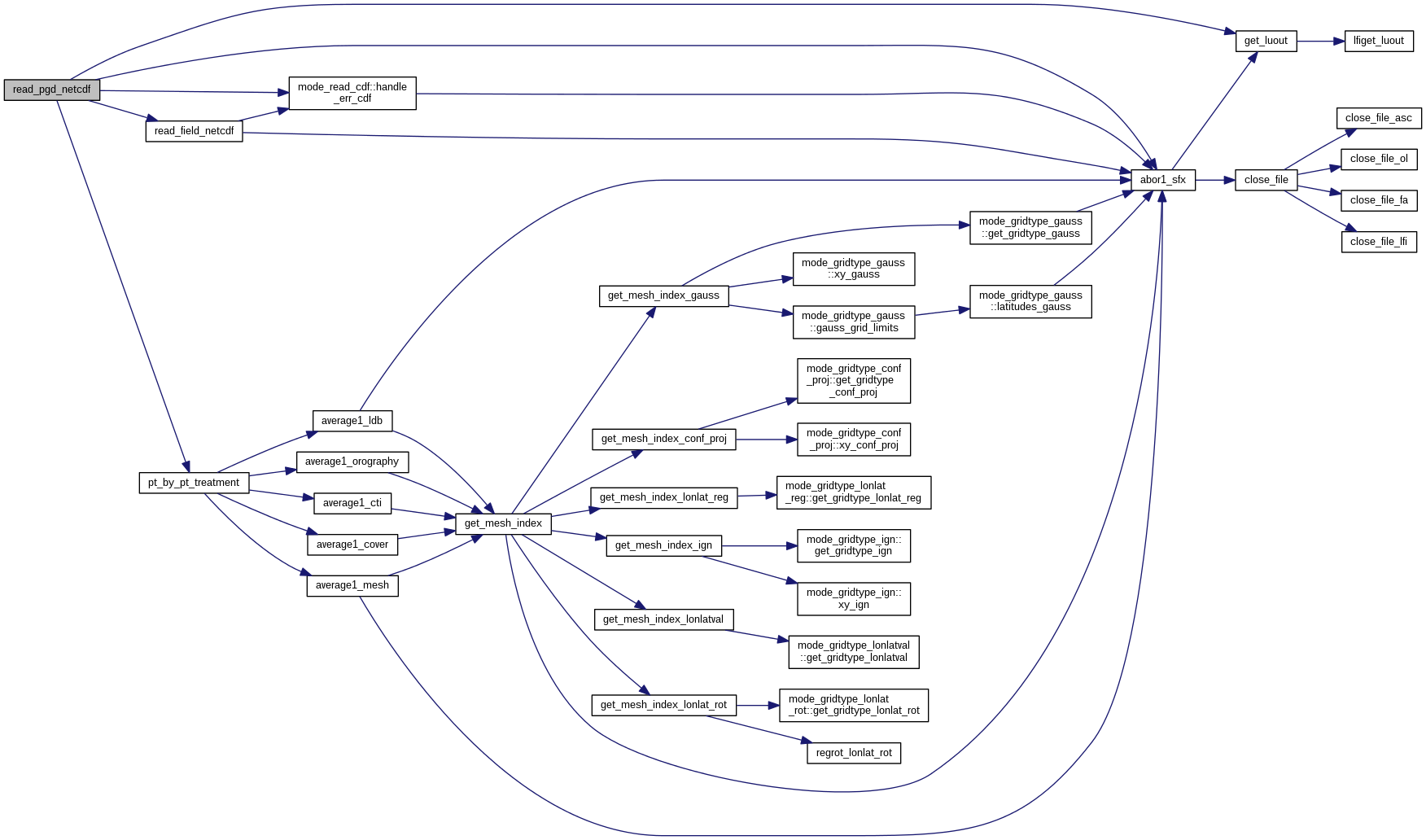
| subroutine | read_pgd_netcdf (USS, HPROGRAM, HSCHEME, HSUBROUTINE, HFILENAME, HFIELD, PFIELD) |
| subroutine | read_field_netcdf (ID_FILE, HFIELD, PFIELD, ILENDIM) |
| subroutine read_pgd_netcdf::read_field_netcdf | ( | integer, intent(in) | ID_FILE, |
| character(len=20), intent(in) | HFIELD, | ||
| real, dimension(:), pointer | PFIELD, | ||
| integer, intent(out) | ILENDIM | ||
| ) |
Definition at line 158 of file read_pgd_netcdf.F90.


| subroutine read_pgd_netcdf | ( | type(surf_atm_sso_t), intent(inout) | USS, |
| character(len=6), intent(in) | HPROGRAM, | ||
| character(len=6), intent(in) | HSCHEME, | ||
| character(len=6), intent(in) | HSUBROUTINE, | ||
| character(len=28), intent(in) | HFILENAME, | ||
| character(len=20), intent(in) | HFIELD, | ||
| real, dimension(:), intent(out), optional | PFIELD | ||
| ) |
Definition at line 6 of file read_pgd_netcdf.F90.


1.8.5