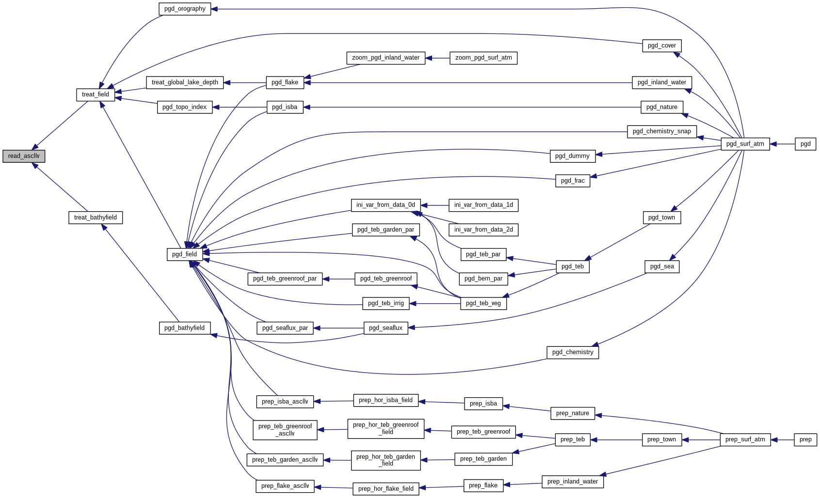
Go to the source code of this file.
Functions/Subroutines | |
| subroutine | read_ascllv (USS, HPROGRAM, HSUBROUTINE, HFILENAME) |
| subroutine read_ascllv | ( | type(surf_atm_sso_t), intent(inout) | USS, |
| character(len=6), intent(in) | HPROGRAM, | ||
| character(len=6), intent(in) | HSUBROUTINE, | ||
| character(len=28), intent(in) | HFILENAME | ||
| ) |
Definition at line 6 of file read_ascllv.F90.


1.8.5