Go to the source code of this file.
Functions/Subroutines | |
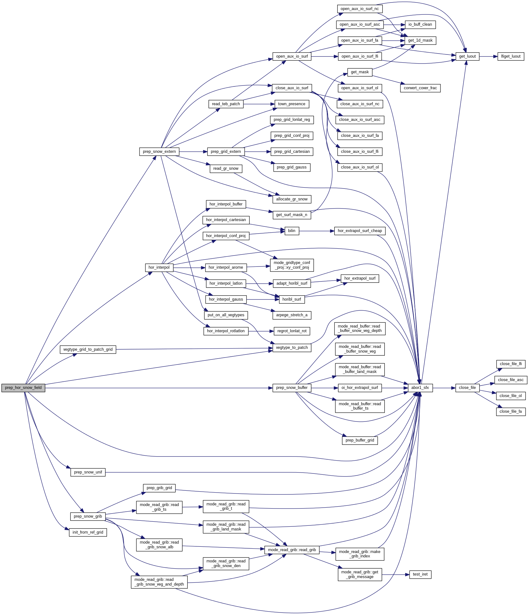
| subroutine | prep_hor_snow_field (DTCO, IG, U, HPROGRAM, HFILE, HFILETYPE, HFILEPGD, HFILEPGDTYPE, KLUOUT, OUNIF, HSNSURF, KPATCH, KTEB_PATCH, KL, TPSNOW, TPTIME, PUNIF_WSNOW, PUNIF_RSNOW, PUNIF_TSNOW, PUNIF_LWCSNOW, PUNIF_ASNOW, OSNOW_IDEAL, PUNIF_SG1SNOW, PUNIF_SG2SNOW, PUNIF_HISTSNOW, PUNIF_AGESNOW, PF, PDEPTH, PVEGTYPE, PVEGTYPE_PATCH, PPATCH) |
| subroutine | init_from_ref_grid (PGRID1, PT1, PD2, PT2) |
| subroutine prep_hor_snow_field::init_from_ref_grid | ( | real, dimension(:), intent(in) | PGRID1, |
| real, dimension(:,:,:), intent(in) | PT1, | ||
| real, dimension(:,:,:), intent(in) | PD2, | ||
| real, dimension(:,:,:), intent(out) | PT2 | ||
| ) |
Definition at line 483 of file prep_hor_snow_field.F90.
| subroutine prep_hor_snow_field | ( | type(data_cover_t), intent(inout) | DTCO, |
| type(isba_grid_t), intent(inout) | IG, | ||
| type(surf_atm_t), intent(inout) | U, | ||
| character(len=6), intent(in) | HPROGRAM, | ||
| character(len=28), intent(in) | HFILE, | ||
| character(len=6), intent(in) | HFILETYPE, | ||
| character(len=28), intent(in) | HFILEPGD, | ||
| character(len=6), intent(in) | HFILEPGDTYPE, | ||
| integer, intent(in) | KLUOUT, | ||
| logical, intent(in) | OUNIF, | ||
| character(len=10) | HSNSURF, | ||
| integer, intent(in) | KPATCH, | ||
| integer, intent(in) | KTEB_PATCH, | ||
| integer, intent(in) | KL, | ||
| type(surf_snow) | TPSNOW, | ||
| type(date_time), intent(in) | TPTIME, | ||
| real, dimension(:), intent(in) | PUNIF_WSNOW, | ||
| real, dimension(:), intent(in) | PUNIF_RSNOW, | ||
| real, dimension(:), intent(in) | PUNIF_TSNOW, | ||
| real, dimension(:), intent(in) | PUNIF_LWCSNOW, | ||
| real, intent(in) | PUNIF_ASNOW, | ||
| logical, intent(in) | OSNOW_IDEAL, | ||
| real, dimension(:), intent(in) | PUNIF_SG1SNOW, | ||
| real, dimension(:), intent(in) | PUNIF_SG2SNOW, | ||
| real, dimension(:), intent(in) | PUNIF_HISTSNOW, | ||
| real, dimension(:), intent(in) | PUNIF_AGESNOW, | ||
| real, dimension(:,:,:), intent(out), optional | PF, | ||
| real, dimension(:,:,:), intent(in), optional | PDEPTH, | ||
| real, dimension(:,:), intent(in), optional | PVEGTYPE, | ||
| real, dimension(:,:,:), intent(in), optional | PVEGTYPE_PATCH, | ||
| real, dimension(:,:), intent(in), optional | PPATCH | ||
| ) |
Definition at line 6 of file prep_hor_snow_field.F90.


1.8.5