Go to the source code of this file.
Functions/Subroutines | |
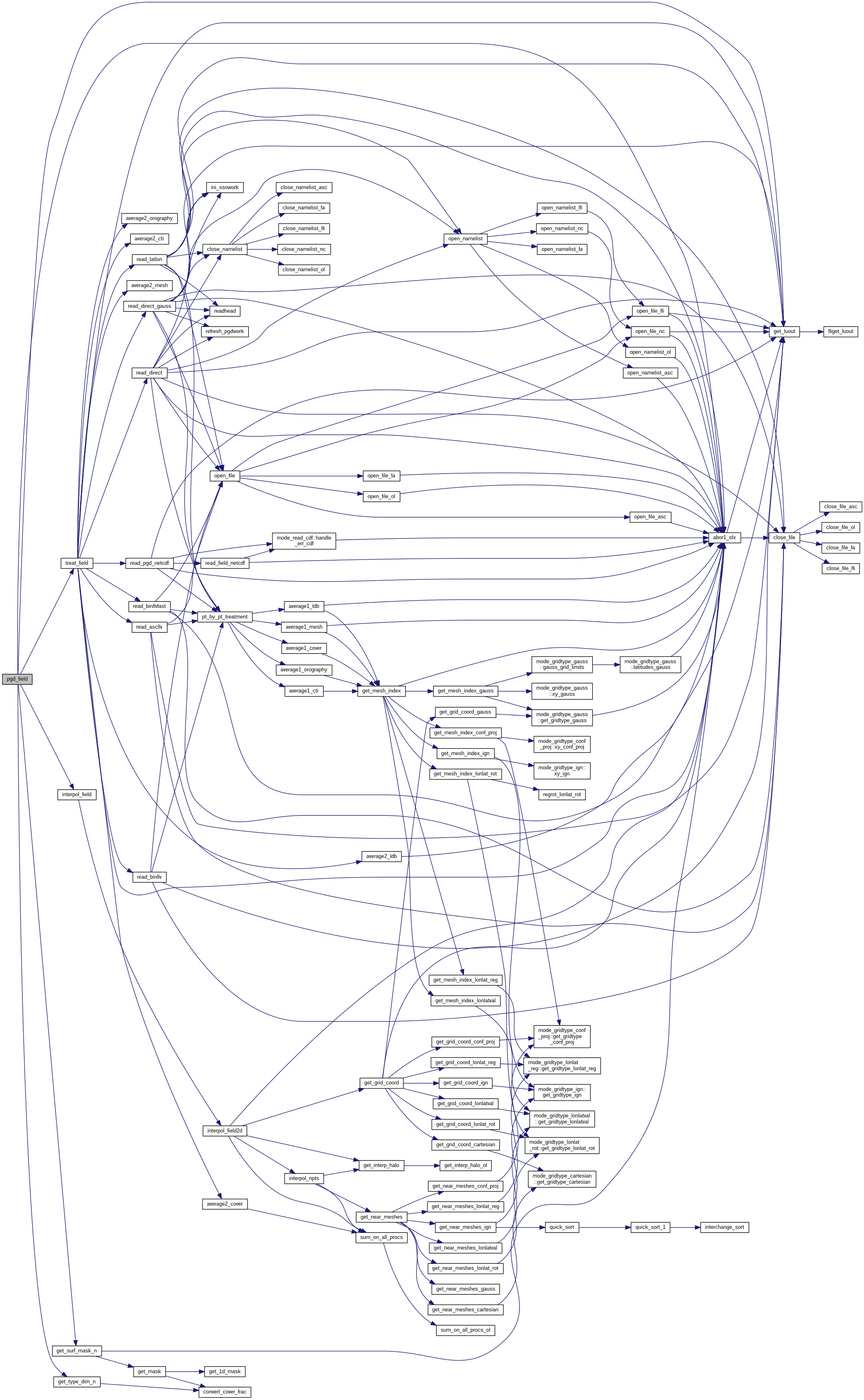
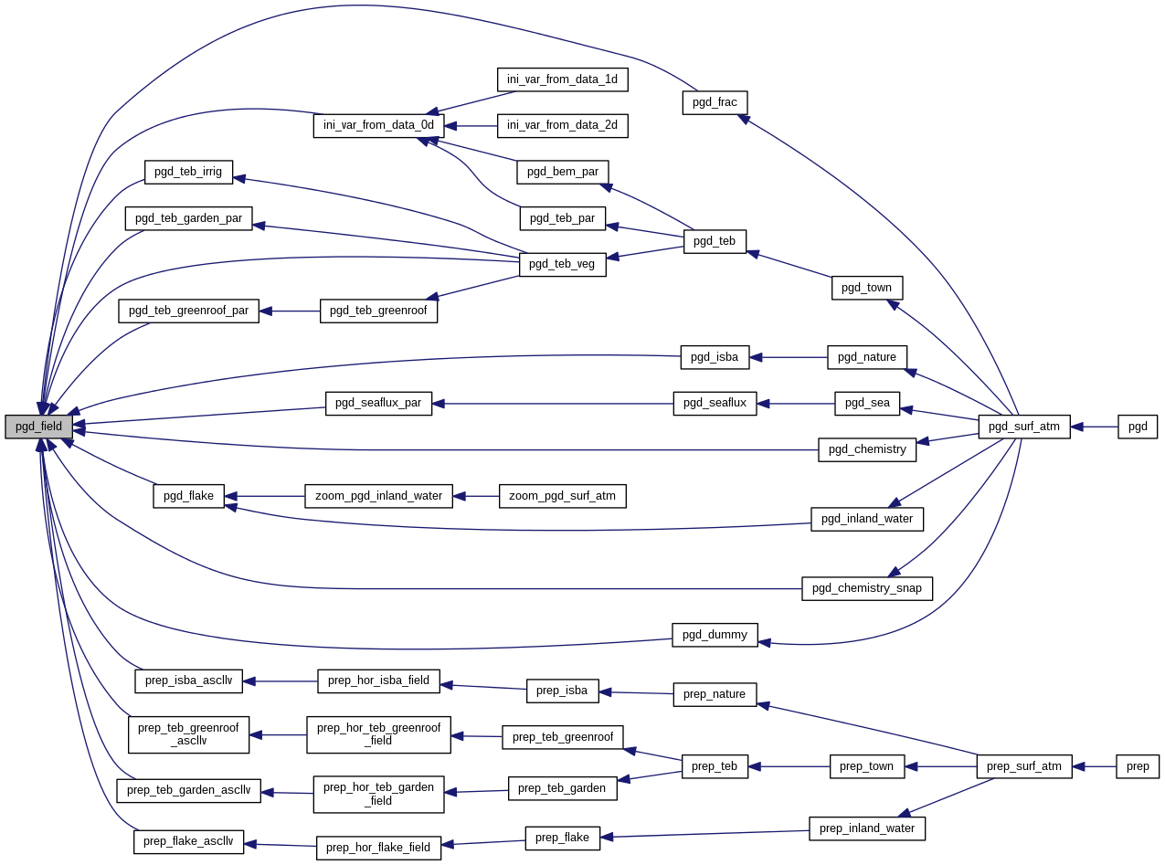
| subroutine | pgd_field (DTCO, UG, U, USS, HPROGRAM, HFIELD, HAREA, HFILE, HFILETYPE, PUNIF, PFIELD, OPRESENT) |
| subroutine pgd_field | ( | type(data_cover_t), intent(inout) | DTCO, |
| type(surf_atm_grid_t), intent(inout) | UG, | ||
| type(surf_atm_t), intent(inout) | U, | ||
| type(surf_atm_sso_t), intent(inout) | USS, | ||
| character(len=6), intent(in) | HPROGRAM, | ||
| character(len=*), intent(in) | HFIELD, | ||
| character(len=3), intent(in) | HAREA, | ||
| character(len=28), intent(in) | HFILE, | ||
| character(len=6), intent(in) | HFILETYPE, | ||
| real, intent(in) | PUNIF, | ||
| real, dimension(:), intent(out) | PFIELD, | ||
| logical, intent(out), optional | OPRESENT | ||
| ) |
Definition at line 6 of file pgd_field.F90.


1.8.5