Go to the source code of this file.
Functions/Subroutines | |
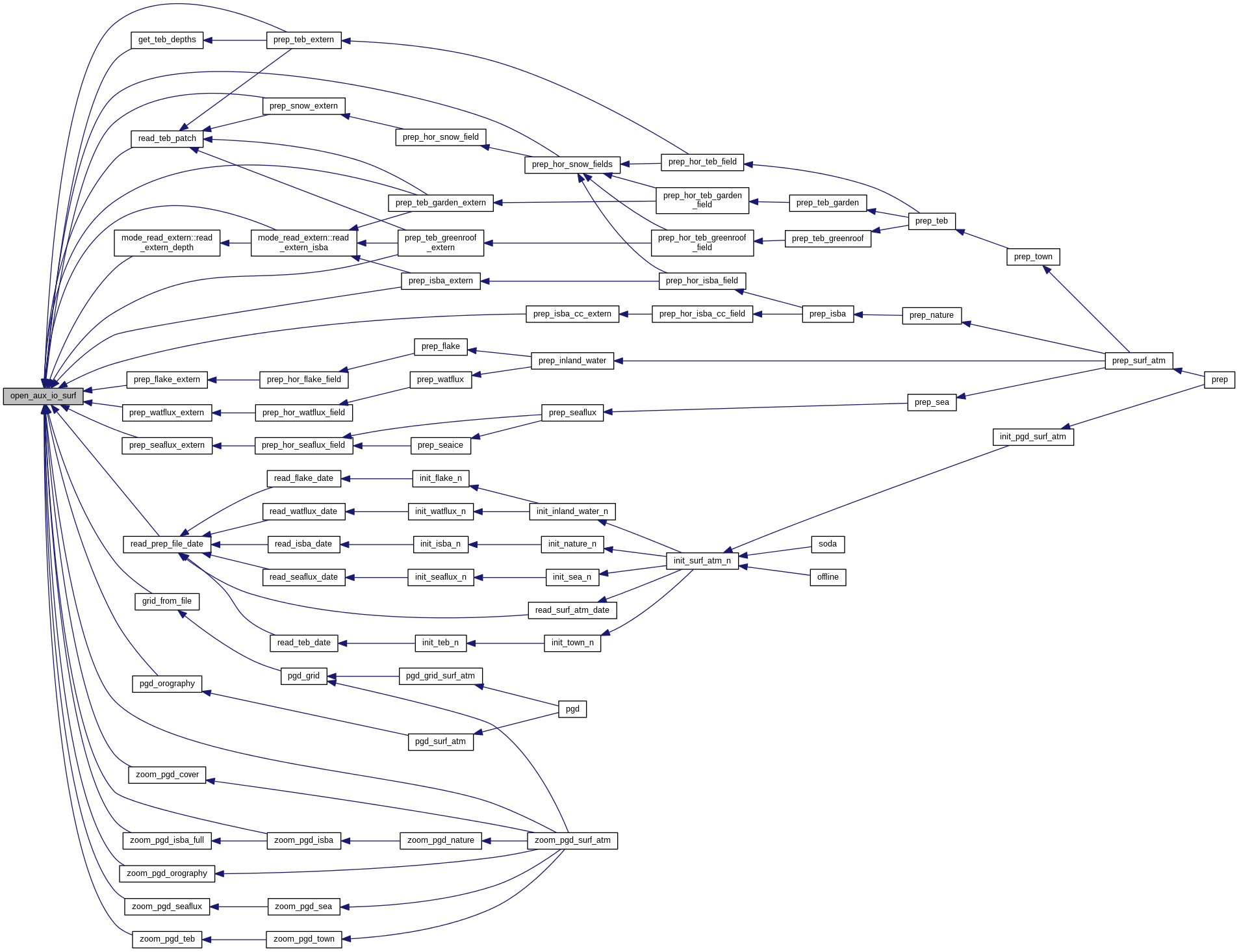
| subroutine | open_aux_io_surf (HFILE, HFILETYPE, HMASK) |
| subroutine open_aux_io_surf | ( | character(len=28), intent(in) | HFILE, |
| character(len=6), intent(in) | HFILETYPE, | ||
| character(len=6), intent(in) | HMASK | ||
| ) |
Definition at line 6 of file open_aux_io_surf.F90.


1.8.5