Go to the source code of this file.
Functions/Subroutines | |
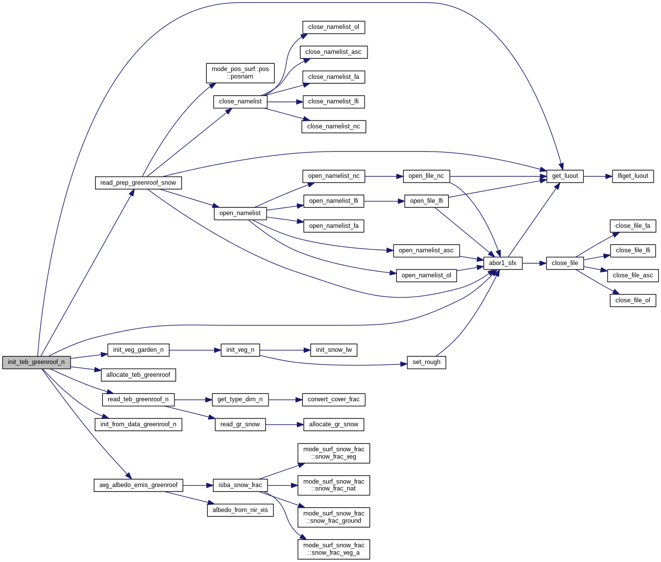
| subroutine | init_teb_greenroof_n (DTCO, U, DGMTO, TOP, TVG, GRM, HPROGRAM, HINIT, KI, KSW, PSW_BANDS, KPATCH) |
| subroutine init_teb_greenroof_n | ( | type(data_cover_t), intent(inout) | DTCO, |
| type(surf_atm_t), intent(inout) | U, | ||
| type(diag_misc_teb_options_t), intent(inout) | DGMTO, | ||
| type(teb_options_t), intent(inout) | TOP, | ||
| type(teb_veg_options_t), intent(inout) | TVG, | ||
| type(teb_greenroof_model_t), intent(inout) | GRM, | ||
| character(len=6), intent(in) | HPROGRAM, | ||
| character(len=3), intent(in) | HINIT, | ||
| integer, intent(in) | KI, | ||
| integer, intent(in) | KSW, | ||
| real, dimension(ksw), intent(in) | PSW_BANDS, | ||
| integer, intent(in) | KPATCH | ||
| ) |
Definition at line 6 of file init_teb_greenroofn.F90.


1.8.5