Go to the source code of this file.
Functions/Subroutines | |
| subroutine | init_index_mpi (YSC, HPROGRAM, HALG, PIO_FRAC, OSHADOWS) |
| subroutine | set_nb_points_lin (KPROC, KPROCMIN, KSIZE, KINDEX, OSHADOWS) |
| subroutine | set_nb_points_adj (KPROC, KSIZE, KSIZE_FULL, KLEFT, KRIGHT, KTOP, KBOTTOM, KINDEX, OSHADOWS) |
| subroutine | set_nb_points_til (HPROGRAM, HALG, KPROC, KSIZE_FULL, KLEFT, KRIGHT, KTOP, KBOTTOM, KINDEX, OSHADOWS) |
| subroutine init_index_mpi | ( | type(surfex_t), intent(inout) | YSC, |
| character(len=6), intent(in) | HPROGRAM, | ||
| character(len=4), intent(in) | HALG, | ||
| real, intent(in) | PIO_FRAC, | ||
| logical, intent(in) | OSHADOWS | ||
| ) |
Definition at line 5 of file init_index_mpi.F90.


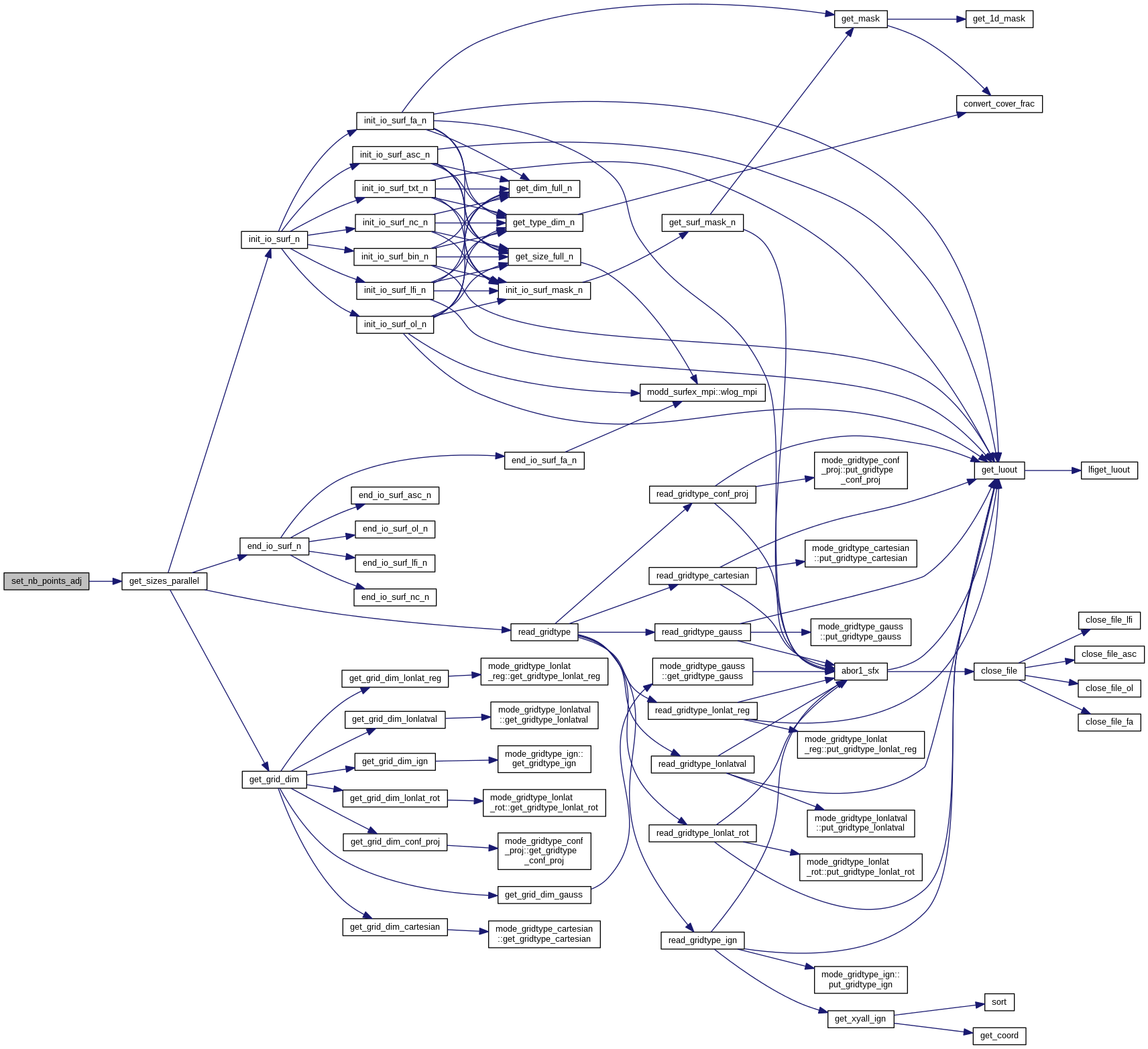
| subroutine init_index_mpi::set_nb_points_adj | ( | integer, intent(in) | KPROC, |
| integer, intent(in) | KSIZE, | ||
| integer, intent(in) | KSIZE_FULL, | ||
| integer, dimension(ksize_full), intent(in) | KLEFT, | ||
| integer, dimension(ksize_full), intent(in) | KRIGHT, | ||
| integer, dimension(ksize_full), intent(in) | KTOP, | ||
| integer, dimension(ksize_full), intent(in) | KBOTTOM, | ||
| integer, dimension(ksize_full), intent(inout) | KINDEX, | ||
| logical, intent(in) | OSHADOWS | ||
| ) |
Definition at line 312 of file init_index_mpi.F90.


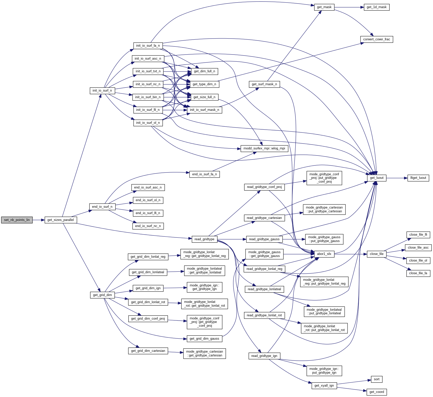
| subroutine init_index_mpi::set_nb_points_lin | ( | integer, intent(in) | KPROC, |
| integer, intent(in) | KPROCMIN, | ||
| integer, intent(in) | KSIZE, | ||
| integer, dimension(:), intent(inout) | KINDEX, | ||
| logical, intent(in) | OSHADOWS | ||
| ) |
Definition at line 264 of file init_index_mpi.F90.


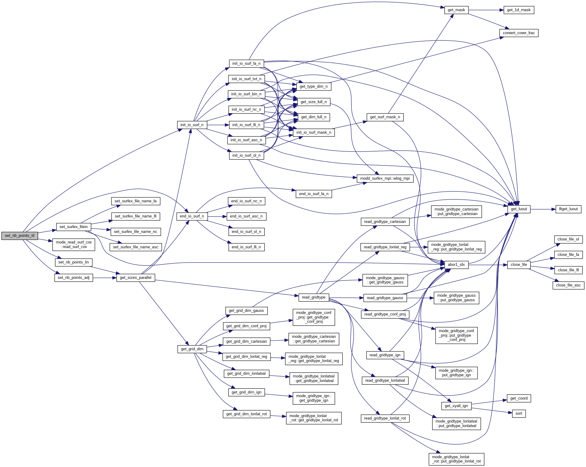
| subroutine init_index_mpi::set_nb_points_til | ( | character(len=6), intent(in) | HPROGRAM, |
| character(len=4), intent(in) | HALG, | ||
| integer, intent(in) | KPROC, | ||
| integer, intent(in) | KSIZE_FULL, | ||
| integer, dimension(ksize_full), intent(in) | KLEFT, | ||
| integer, dimension(ksize_full), intent(in) | KRIGHT, | ||
| integer, dimension(ksize_full), intent(in) | KTOP, | ||
| integer, dimension(ksize_full), intent(in) | KBOTTOM, | ||
| integer, dimension(ksize_full), intent(inout) | KINDEX, | ||
| logical, intent(in) | OSHADOWS | ||
| ) |
Definition at line 399 of file init_index_mpi.F90.


1.8.5