Go to the source code of this file.
Functions/Subroutines | |
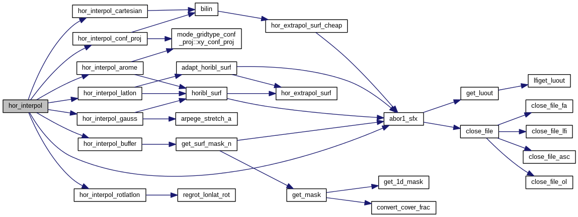
| subroutine | hor_interpol (DTCO, U, KLUOUT, PFIELDIN, PFIELDOUT) |
| subroutine hor_interpol | ( | type(data_cover_t), intent(inout) | DTCO, |
| type(surf_atm_t), intent(inout) | U, | ||
| integer, intent(in) | KLUOUT, | ||
| real, dimension(:,:), intent(in) | PFIELDIN, | ||
| real, dimension(:,:), intent(out) | PFIELDOUT | ||
| ) |
Definition at line 6 of file hor_interpol.F90.


1.8.5