SURFEX  V8_0
Surfex V8_0 release
 All Classes Files Functions Variables
Functions/Subroutines
get_xyall_ign.F90 File Reference

Go to the source code of this file.

Functions/Subroutines

subroutine get_xyall_ign (PX, PY, PDX, PDY, PXALL, PYALL, KDIMX, KDIMY)
 
subroutine get_coord (PIN, PDIN, POUT, KSIZE)
 
subroutine sort (KSIZE, PIN, POUT)
 

Function/Subroutine Documentation

subroutine get_xyall_ign::get_coord ( real, dimension(:), intent(in)  PIN,
real, dimension(:), intent(in)  PDIN,
real, dimension(:), intent(out)  POUT,
integer, intent(inout)  KSIZE 
)

Definition at line 79 of file get_xyall_ign.F90.

Here is the caller graph for this function:

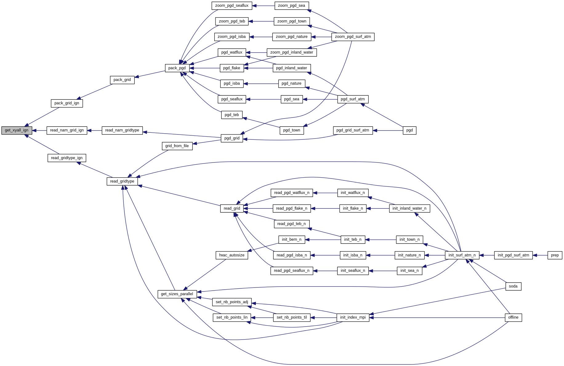
subroutine get_xyall_ign ( real, dimension(:), intent(in)  PX,
real, dimension(:), intent(in)  PY,
real, dimension(:), intent(in)  PDX,
real, dimension(:), intent(in)  PDY,
real, dimension(:), intent(out)  PXALL,
real, dimension(:), intent(out)  PYALL,
integer, intent(out)  KDIMX,
integer, intent(out)  KDIMY 
)

Definition at line 6 of file get_xyall_ign.F90.

Here is the call graph for this function:

Here is the caller graph for this function:

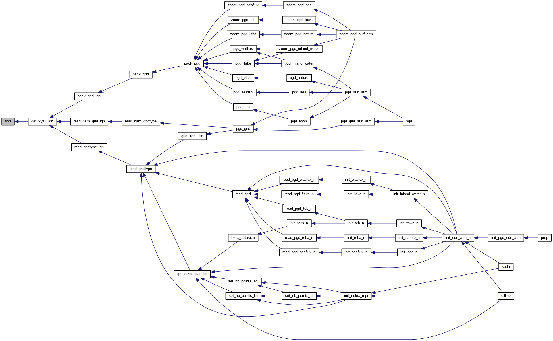
subroutine get_xyall_ign::sort ( integer, intent(inout)  KSIZE,
real, dimension(:), intent(inout)  PIN,
real, dimension(:), intent(out)  POUT 
)

Definition at line 134 of file get_xyall_ign.F90.

Here is the caller graph for this function: