Public Member Functions | |
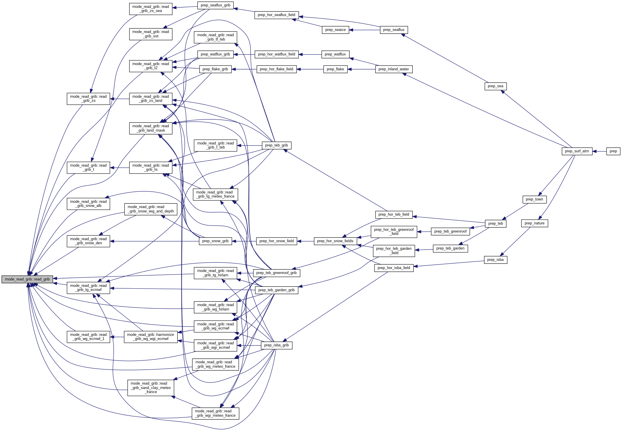
| subroutine | make_grib_index (HGRIB) |
| subroutine | clear_grib_index |
| subroutine | get_grib_message (KLUOUT, KLTYPE, KLEV1, KLEV2, KGRIB, KFOUND) |
| subroutine | read_grib (HGRIB, KLUOUT, KPARAM, KRET, PFIELD, KLTYPE, KLEV1, KLEV2, KPARAM2) |
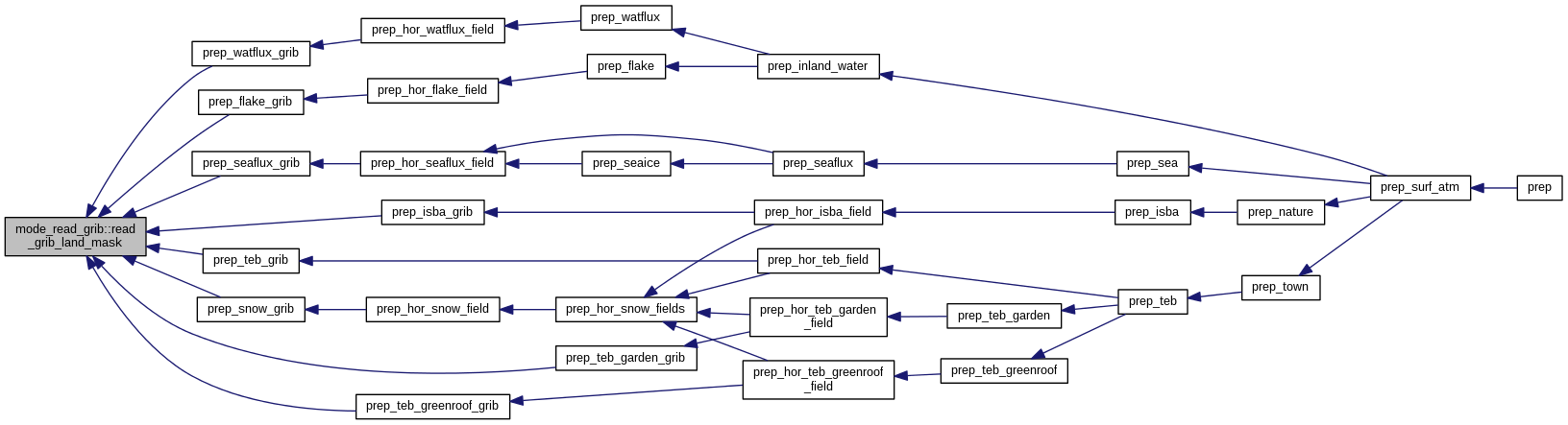
| subroutine | read_grib_land_mask (HGRIB, KLUOUT, HINMODEL, PMASK) |
| subroutine | read_grib_zs (HGRIB, KLUOUT, HINMODEL, PZS) |
| subroutine | read_grib_zs_land (HGRIB, KLUOUT, HINMODEL, PMASK, PZSL) |
| subroutine | read_grib_zs_sea (HGRIB, KLUOUT, HINMODEL, PMASK, PZSS) |
| subroutine | read_grib_t (HGRIB, KLUOUT, HINMODEL, PT) |
| subroutine | read_grib_ts (HGRIB, KLUOUT, HINMODEL, PMASK, PTS) |
| subroutine | read_grib_sst (HGRIB, KLUOUT, HINMODEL, PMASK, PSST) |
| subroutine | read_grib_t2 (HGRIB, KLUOUT, HINMODEL, PMASK, PT2) |
| subroutine | put_layer_depth (KLUOUT, KLEV, HROUT, KLTYPE, KLEV1, KLEV2, KNLAYERDEEP, PV4, PV, PD) |
| subroutine | fill_pfield (KLUOUT, HROUT, KNLAYERDEEP, PDIN, PFIELDIN, PMASK, PFIELDOUT, PDOUT) |
| subroutine | read_grib_tg_ecmwf (HGRIB, KLUOUT, HINMODEL, PMASK, PTG, PD) |
| subroutine | read_grib_wg_ecmwf_1 (HGRIB, KLUOUT, HINMODEL, PMASK, PWG, PD) |
| subroutine | ecmwf_wgi (PTG, PWG, PWGI) |
| subroutine | harmonize_grib_wg_wgi_ecmwf (HGRIB, KLUOUT, HINMODEL, PMASK, PWG, PD, PWGI) |
| subroutine | read_grib_wg_ecmwf (HGRIB, KLUOUT, HINMODEL, PMASK, PFIELD, PD) |
| subroutine | read_grib_wgi_ecmwf (HGRIB, KLUOUT, HINMODEL, PMASK, PFIELD, PD) |
| subroutine | read_grib_tg_meteo_france (HGRIB, KLUOUT, HINMODEL, PMASK, PTG, PDT) |
| subroutine | read_grib_sand_clay_meteo_france (HGRIB, KLUOUT, HINMODEL, PSAND, PCLAY, GISBA) |
| subroutine | read_grib_wg_meteo_france (HGRIB, KLUOUT, HINMODEL, PMASK, PFIELD, PD) |
| subroutine | read_grib_wgi_meteo_france (HGRIB, KLUOUT, HINMODEL, PMASK, PFIELD, PD) |
| subroutine | read_grib_tg_hirlam (HGRIB, KLUOUT, HINMODEL, PMASK, PTG, PDT) |
| subroutine | read_grib_wg_hirlam (HGRIB, KLUOUT, HINMODEL, PMASK, PFIELD, PD) |
| subroutine | read_grib_wgi_hirlam (HGRIB, KLUOUT, PFIELD, PD) |
| subroutine | read_grib_snow_veg_and_depth (HGRIB, KLUOUT, HINMODEL, PMASK, PSNV, PSNVD) |
| subroutine | read_grib_snow_alb (HGRIB, KLUOUT, HINMODEL, PMASK, PSNVA) |
| subroutine | read_grib_snow_den (HGRIB, KLUOUT, HINMODEL, PMASK, PSNV) |
| subroutine | read_grib_t_teb (HGRIB, KLUOUT, HINMODEL, PTI, PMASK, PT, PD) |
| subroutine | read_grib_tf_teb (HGRIB, KLUOUT, HINMODEL, PTI, PMASK, PTF, PD) |
Definition at line 6 of file mode_read_grib.F90.
| subroutine mode_read_grib::clear_grib_index | ( | ) |
Definition at line 46 of file mode_read_grib.F90.


| subroutine mode_read_grib::ecmwf_wgi | ( | real, dimension(:,:), intent(in) | PTG, |
| real, dimension(:,:), intent(inout) | PWG, | ||
| real, dimension(:,:), intent(out) | PWGI | ||
| ) |
| subroutine mode_read_grib::fill_pfield | ( | integer, intent(in) | KLUOUT, |
| character(len=*), intent(in) | HROUT, | ||
| integer, intent(in) | KNLAYERDEEP, | ||
| real, dimension(:), intent(in) | PDIN, | ||
| real, dimension(:,:), intent(in) | PFIELDIN, | ||
| real, dimension(:), intent(in) | PMASK, | ||
| real, dimension(:,:), pointer | PFIELDOUT, | ||
| real, dimension(:,:), pointer | PDOUT | ||
| ) |
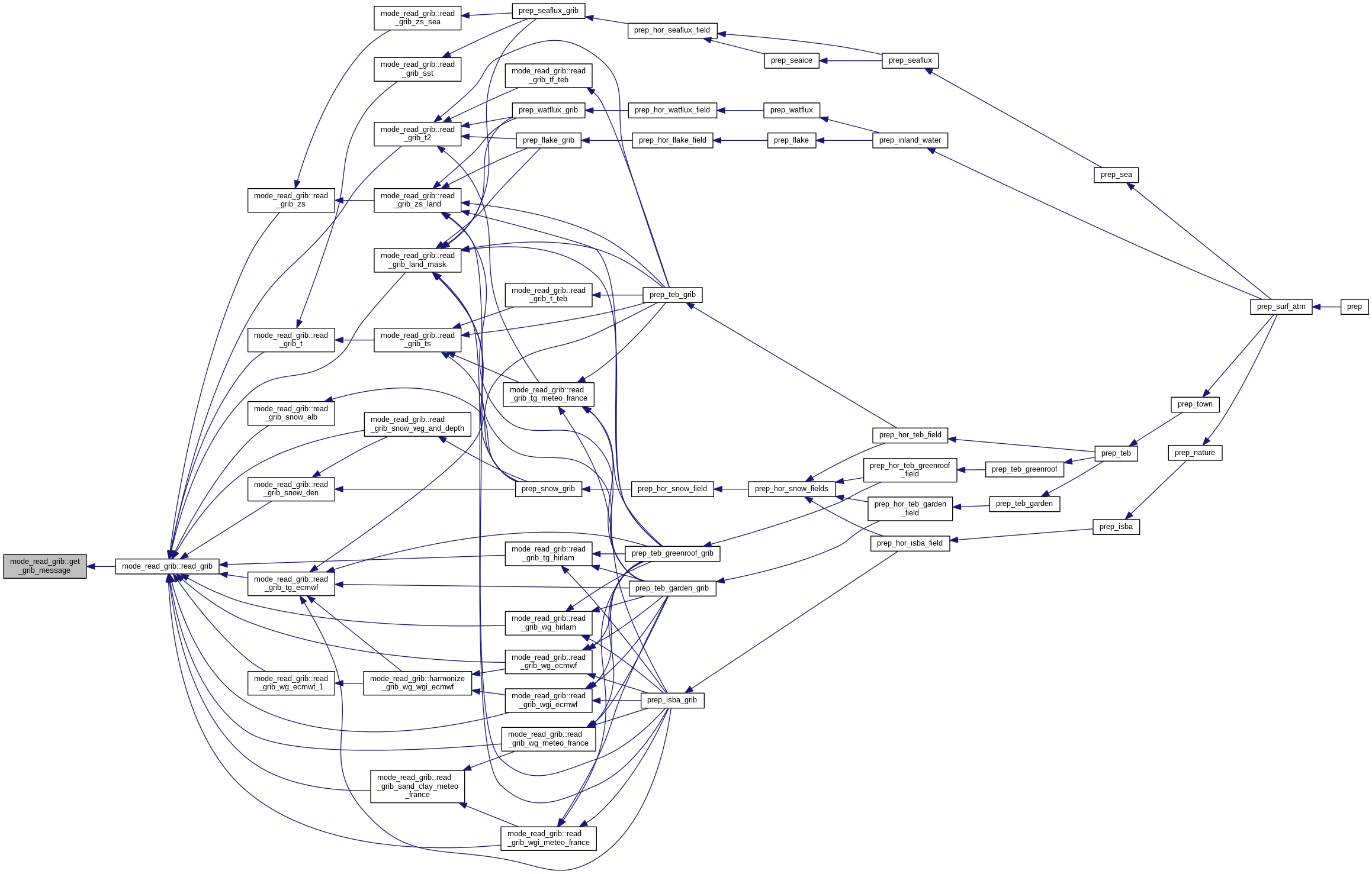
| subroutine mode_read_grib::get_grib_message | ( | integer, intent(in) | KLUOUT, |
| integer, intent(inout) | KLTYPE, | ||
| integer, intent(inout) | KLEV1, | ||
| integer, intent(inout) | KLEV2, | ||
| integer(kind=kindofint), intent(inout) | KGRIB, | ||
| integer, intent(out) | KFOUND | ||
| ) |
Definition at line 70 of file mode_read_grib.F90.


| subroutine mode_read_grib::harmonize_grib_wg_wgi_ecmwf | ( | character(len=*), intent(in) | HGRIB, |
| integer, intent(in) | KLUOUT, | ||
| character(len=6), intent(in) | HINMODEL, | ||
| real, dimension(:), intent(in) | PMASK, | ||
| real, dimension(:,:), optional, pointer | PWG, | ||
| real, dimension(:,:), optional, pointer | PD, | ||
| real, dimension(:,:), optional, pointer | PWGI | ||
| ) |
Definition at line 926 of file mode_read_grib.F90.


| subroutine mode_read_grib::make_grib_index | ( | character(len=*), intent(in) | HGRIB | ) |
Definition at line 19 of file mode_read_grib.F90.


| subroutine mode_read_grib::put_layer_depth | ( | integer, intent(in) | KLUOUT, |
| integer, intent(in) | KLEV, | ||
| character(len=*), intent(in) | HROUT, | ||
| integer, intent(inout) | KLTYPE, | ||
| integer, intent(in) | KLEV1, | ||
| integer, intent(in) | KLEV2, | ||
| integer, intent(in) | KNLAYERDEEP, | ||
| real, intent(in) | PV4, | ||
| real, intent(in) | PV, | ||
| real, intent(out) | PD | ||
| ) |
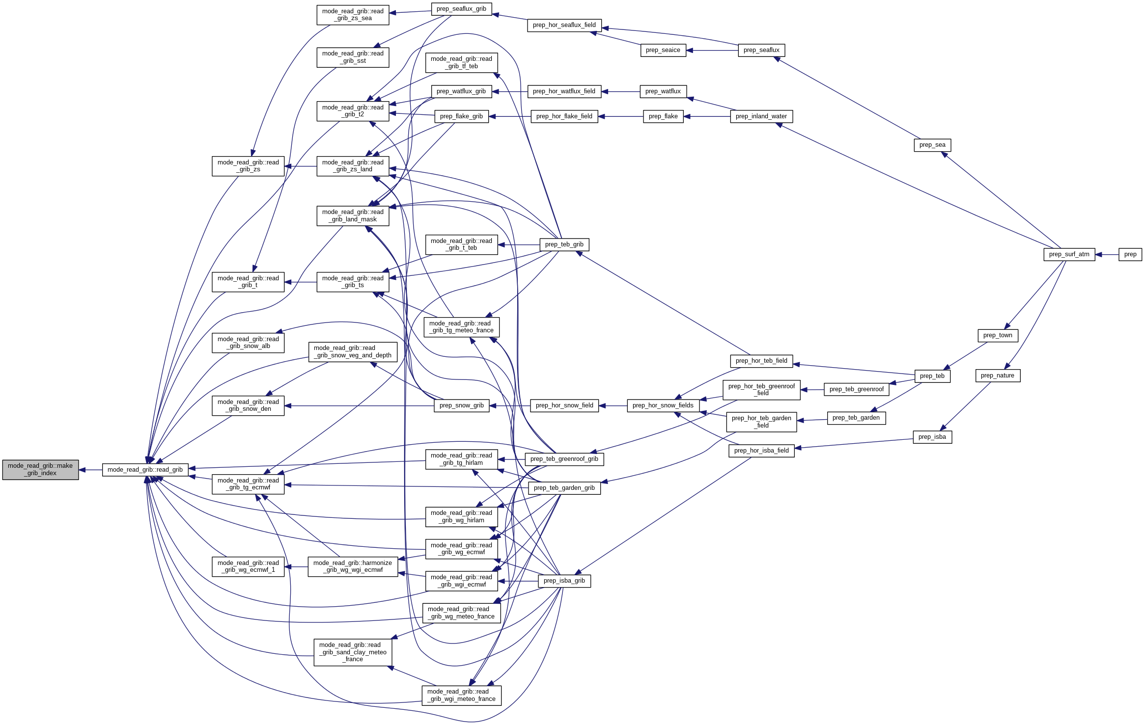
| subroutine mode_read_grib::read_grib | ( | character(len=*), intent(in) | HGRIB, |
| integer, intent(in) | KLUOUT, | ||
| integer, intent(in) | KPARAM, | ||
| integer(kind=kindofint), intent(out) | KRET, | ||
| real, dimension(:), pointer | PFIELD, | ||
| integer, intent(inout), optional | KLTYPE, | ||
| integer, intent(inout), optional | KLEV1, | ||
| integer, intent(inout), optional | KLEV2, | ||
| integer, intent(inout), optional | KPARAM2 | ||
| ) |
Definition at line 174 of file mode_read_grib.F90.


| subroutine mode_read_grib::read_grib_land_mask | ( | character(len=*), intent(in) | HGRIB, |
| integer, intent(in) | KLUOUT, | ||
| character(len=6), intent(in) | HINMODEL, | ||
| real, dimension(:), pointer | PMASK | ||
| ) |
Definition at line 257 of file mode_read_grib.F90.


| subroutine mode_read_grib::read_grib_sand_clay_meteo_france | ( | character(len=*), intent(in) | HGRIB, |
| integer, intent(in) | KLUOUT, | ||
| character(len=6), intent(in) | HINMODEL, | ||
| real, dimension(:), pointer | PSAND, | ||
| real, dimension(:), pointer | PCLAY, | ||
| logical, intent(out) | GISBA | ||
| ) |
Definition at line 1233 of file mode_read_grib.F90.


| subroutine mode_read_grib::read_grib_snow_alb | ( | character(len=*), intent(in) | HGRIB, |
| integer, intent(in) | KLUOUT, | ||
| character(len=6), intent(in) | HINMODEL, | ||
| real, dimension(:), intent(in) | PMASK, | ||
| real, dimension(:), pointer | PSNVA | ||
| ) |
Definition at line 1860 of file mode_read_grib.F90.


| subroutine mode_read_grib::read_grib_snow_den | ( | character(len=*), intent(in) | HGRIB, |
| integer, intent(in) | KLUOUT, | ||
| character(len=6), intent(in) | HINMODEL, | ||
| real, dimension(:), intent(in) | PMASK, | ||
| real, dimension(:), pointer | PSNV | ||
| ) |
Definition at line 1908 of file mode_read_grib.F90.


| subroutine mode_read_grib::read_grib_snow_veg_and_depth | ( | character(len=*), intent(in) | HGRIB, |
| integer, intent(in) | KLUOUT, | ||
| character(len=6), intent(in) | HINMODEL, | ||
| real, dimension(:), intent(in) | PMASK, | ||
| real, dimension(:), optional, pointer | PSNV, | ||
| real, dimension(:), optional, pointer | PSNVD | ||
| ) |
Definition at line 1785 of file mode_read_grib.F90.


| subroutine mode_read_grib::read_grib_sst | ( | character(len=*), intent(in) | HGRIB, |
| integer, intent(in) | KLUOUT, | ||
| character(len=6), intent(in) | HINMODEL, | ||
| real, dimension(:), intent(in) | PMASK, | ||
| real, dimension(:), pointer | PSST | ||
| ) |
Definition at line 475 of file mode_read_grib.F90.


| subroutine mode_read_grib::read_grib_t | ( | character(len=*), intent(in) | HGRIB, |
| integer, intent(in) | KLUOUT, | ||
| character(len=6), intent(in) | HINMODEL, | ||
| real, dimension(:), pointer | PT | ||
| ) |
Definition at line 395 of file mode_read_grib.F90.


| subroutine mode_read_grib::read_grib_t2 | ( | character(len=*), intent(in) | HGRIB, |
| integer, intent(in) | KLUOUT, | ||
| character(len=6), intent(in) | HINMODEL, | ||
| real, dimension(:), intent(in) | PMASK, | ||
| real, dimension(:), pointer | PT2 | ||
| ) |
Definition at line 505 of file mode_read_grib.F90.


| subroutine mode_read_grib::read_grib_t_teb | ( | character(len=*), intent(in) | HGRIB, |
| integer, intent(in) | KLUOUT, | ||
| character(len=6), intent(in) | HINMODEL, | ||
| real, intent(in) | PTI, | ||
| real, dimension(:), intent(in) | PMASK, | ||
| real, dimension(:,:), pointer | PT, | ||
| real, dimension(:,:), pointer | PD | ||
| ) |
Definition at line 1960 of file mode_read_grib.F90.


| subroutine mode_read_grib::read_grib_tf_teb | ( | character(len=*), intent(in) | HGRIB, |
| integer, intent(in) | KLUOUT, | ||
| character(len=6), intent(in) | HINMODEL, | ||
| real, intent(in) | PTI, | ||
| real, dimension(:), intent(in) | PMASK, | ||
| real, dimension(:,:), pointer | PTF, | ||
| real, dimension(:,:), pointer | PD | ||
| ) |
Definition at line 2012 of file mode_read_grib.F90.


| subroutine mode_read_grib::read_grib_tg_ecmwf | ( | character(len=*), intent(in) | HGRIB, |
| integer, intent(in) | KLUOUT, | ||
| character(len=6), intent(in) | HINMODEL, | ||
| real, dimension(:), intent(in) | PMASK, | ||
| real, dimension(:,:), pointer | PTG, | ||
| real, dimension(:,:), pointer | PD | ||
| ) |
Definition at line 630 of file mode_read_grib.F90.


| subroutine mode_read_grib::read_grib_tg_hirlam | ( | character(len=*), intent(in) | HGRIB, |
| integer, intent(in) | KLUOUT, | ||
| character(len=6), intent(in) | HINMODEL, | ||
| real, dimension(:), intent(in) | PMASK, | ||
| real, dimension(:,:), pointer | PTG, | ||
| real, dimension(:,:), pointer | PDT | ||
| ) |
Definition at line 1581 of file mode_read_grib.F90.


| subroutine mode_read_grib::read_grib_tg_meteo_france | ( | character(len=*), intent(in) | HGRIB, |
| integer, intent(in) | KLUOUT, | ||
| character(len=6), intent(in) | HINMODEL, | ||
| real, dimension(:), intent(in) | PMASK, | ||
| real, dimension(:,:), pointer | PTG, | ||
| real, dimension(:,:), pointer | PDT | ||
| ) |
Definition at line 1179 of file mode_read_grib.F90.


| subroutine mode_read_grib::read_grib_ts | ( | character(len=*), intent(in) | HGRIB, |
| integer, intent(in) | KLUOUT, | ||
| character(len=6), intent(in) | HINMODEL, | ||
| real, dimension(:), intent(in) | PMASK, | ||
| real, dimension(:), pointer | PTS | ||
| ) |
Definition at line 449 of file mode_read_grib.F90.


| subroutine mode_read_grib::read_grib_wg_ecmwf | ( | character(len=*), intent(in) | HGRIB, |
| integer, intent(in) | KLUOUT, | ||
| character(len=6), intent(in) | HINMODEL, | ||
| real, dimension(:), intent(in) | PMASK, | ||
| real, dimension(:,:), pointer | PFIELD, | ||
| real, dimension(:,:), pointer | PD | ||
| ) |
Definition at line 1003 of file mode_read_grib.F90.


| subroutine mode_read_grib::read_grib_wg_ecmwf_1 | ( | character(len=*), intent(in) | HGRIB, |
| integer, intent(in) | KLUOUT, | ||
| character(len=6), intent(in) | HINMODEL, | ||
| real, dimension(:), intent(in) | PMASK, | ||
| real, dimension(:,:), pointer | PWG, | ||
| real, dimension(:,:), pointer | PD | ||
| ) |
Definition at line 744 of file mode_read_grib.F90.


| subroutine mode_read_grib::read_grib_wg_hirlam | ( | character(len=*), intent(in) | HGRIB, |
| integer, intent(in) | KLUOUT, | ||
| character(len=6), intent(in) | HINMODEL, | ||
| real, dimension(:), intent(in) | PMASK, | ||
| real, dimension(:,:), pointer | PFIELD, | ||
| real, dimension(:,:), pointer | PD | ||
| ) |
Definition at line 1656 of file mode_read_grib.F90.


| subroutine mode_read_grib::read_grib_wg_meteo_france | ( | character(len=*), intent(in) | HGRIB, |
| integer, intent(in) | KLUOUT, | ||
| character(len=6), intent(in) | HINMODEL, | ||
| real, dimension(:), intent(in) | PMASK, | ||
| real, dimension(:,:), pointer | PFIELD, | ||
| real, dimension(:,:), pointer | PD | ||
| ) |
Definition at line 1288 of file mode_read_grib.F90.


| subroutine mode_read_grib::read_grib_wgi_ecmwf | ( | character(len=*), intent(in) | HGRIB, |
| integer, intent(in) | KLUOUT, | ||
| character(len=6), intent(in) | HINMODEL, | ||
| real, dimension(:), intent(in) | PMASK, | ||
| real, dimension(:,:), pointer | PFIELD, | ||
| real, dimension(:,:), pointer | PD | ||
| ) |
Definition at line 1096 of file mode_read_grib.F90.


| subroutine mode_read_grib::read_grib_wgi_hirlam | ( | character(len=*), intent(in) | HGRIB, |
| integer, intent(in) | KLUOUT, | ||
| real, dimension(:,:), pointer | PFIELD, | ||
| real, dimension(:,:), pointer | PD | ||
| ) |
| subroutine mode_read_grib::read_grib_wgi_meteo_france | ( | character(len=*), intent(in) | HGRIB, |
| integer, intent(in) | KLUOUT, | ||
| character(len=6), intent(in) | HINMODEL, | ||
| real, dimension(:), intent(in) | PMASK, | ||
| real, dimension(:,:), pointer | PFIELD, | ||
| real, dimension(:,:), pointer | PD | ||
| ) |
Definition at line 1440 of file mode_read_grib.F90.


| subroutine mode_read_grib::read_grib_zs | ( | character(len=*), intent(in) | HGRIB, |
| integer, intent(in) | KLUOUT, | ||
| character(len=6), intent(in) | HINMODEL, | ||
| real, dimension(:), pointer | PZS | ||
| ) |
Definition at line 302 of file mode_read_grib.F90.


| subroutine mode_read_grib::read_grib_zs_land | ( | character(len=*), intent(in) | HGRIB, |
| integer, intent(in) | KLUOUT, | ||
| character(len=6), intent(in) | HINMODEL, | ||
| real, dimension(:), intent(in) | PMASK, | ||
| real, dimension(:), pointer | PZSL | ||
| ) |
Definition at line 343 of file mode_read_grib.F90.


| subroutine mode_read_grib::read_grib_zs_sea | ( | character(len=*), intent(in) | HGRIB, |
| integer, intent(in) | KLUOUT, | ||
| character(len=6), intent(in) | HINMODEL, | ||
| real, dimension(:), intent(in) | PMASK, | ||
| real, dimension(:), pointer | PZSS | ||
| ) |
Definition at line 367 of file mode_read_grib.F90.


1.8.5