|
SURFEX v8.1
General documentation of Surfex
|
Go to the source code of this file.
Functions/Subroutines | |
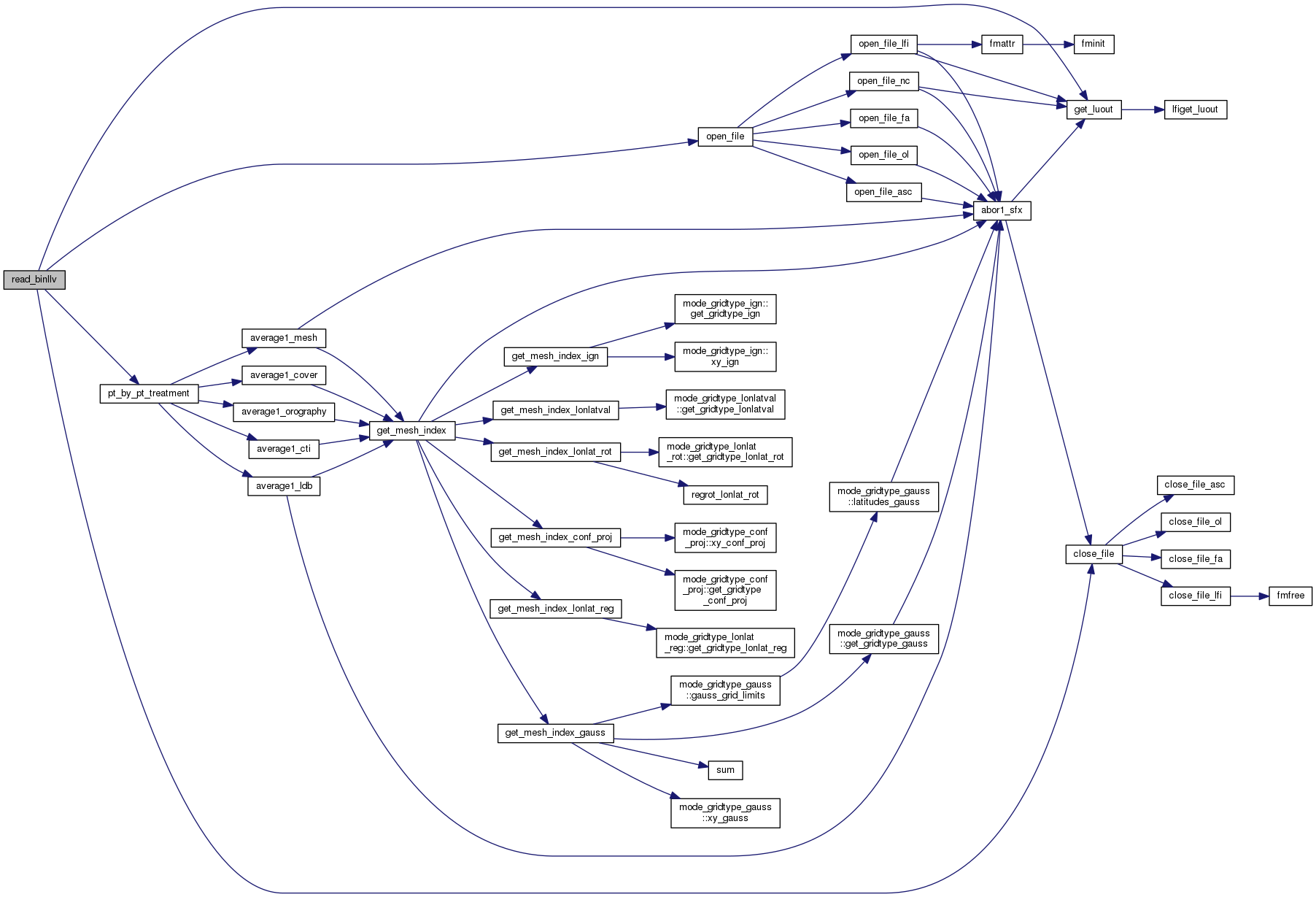
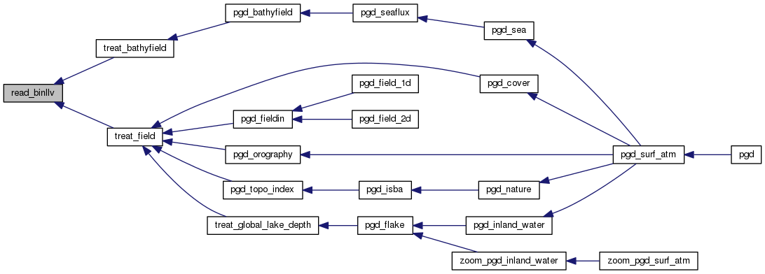
| subroutine | read_binllv (UG, U, USS, HPROGRAM, HSUBROUTINE, HFILENAME) |
| subroutine read_binllv | ( | type(surf_atm_grid_t), intent(inout) | UG, |
| type(surf_atm_t), intent(inout) | U, | ||
| type(sso_t), intent(inout) | USS, | ||
| character(len=6), intent(in) | HPROGRAM, | ||
| character(len=6), intent(in) | HSUBROUTINE, | ||
| character(len=28), intent(in) | HFILENAME | ||
| ) |
Definition at line 8 of file read_binllv.F90.


1.8.13