|
SURFEX v8.1
General documentation of Surfex
|
Go to the source code of this file.
Functions/Subroutines | |
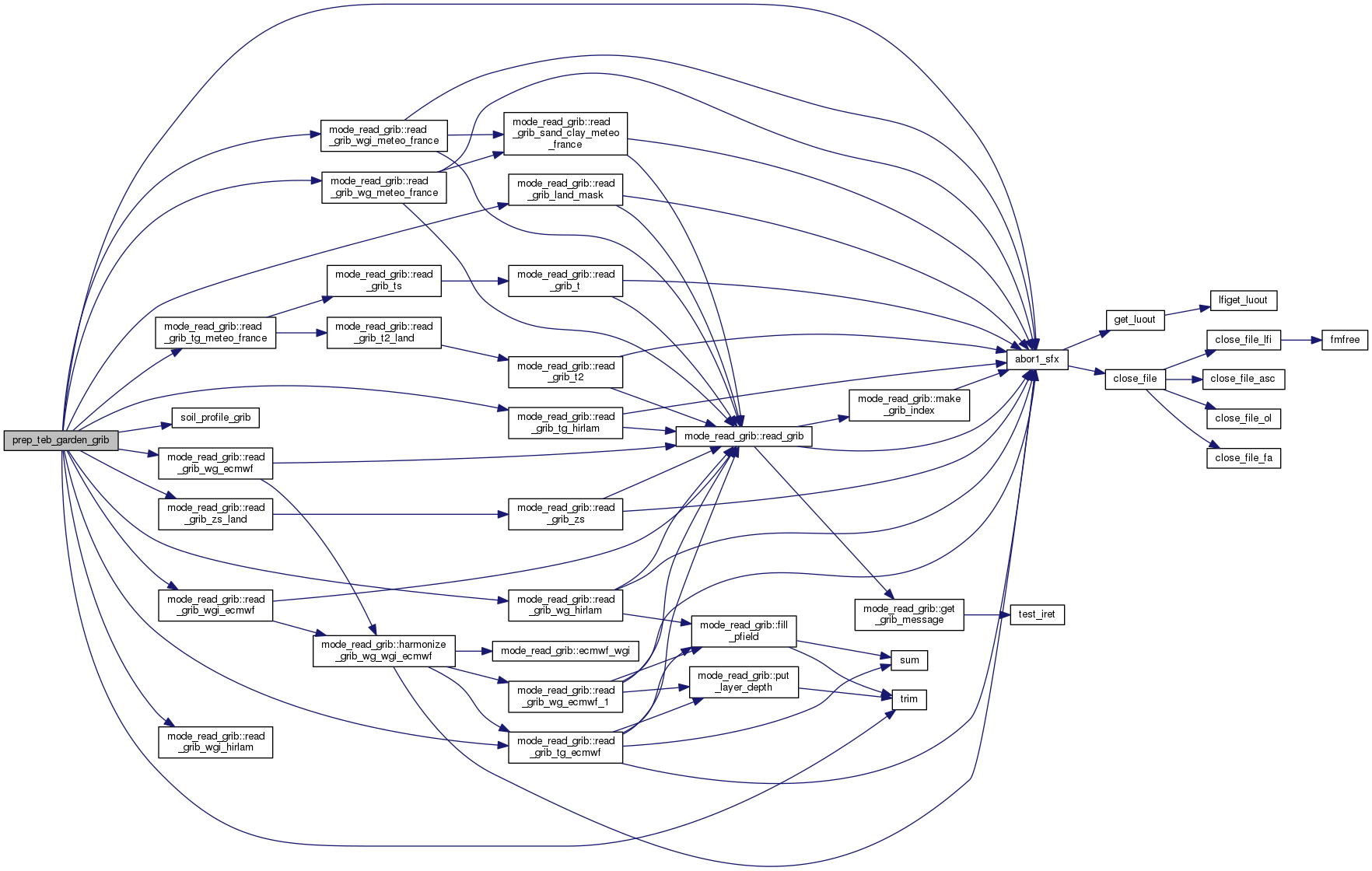
| subroutine | prep_teb_garden_grib (HPROGRAM, HSURF, HFILE, KLUOUT, PFIELD) |
| subroutine | soil_profile_grib |
| subroutine prep_teb_garden_grib | ( | character(len=6), intent(in) | HPROGRAM, |
| character(len=7), intent(in) | HSURF, | ||
| character(len=28), intent(in) | HFILE, | ||
| integer, intent(in) | KLUOUT, | ||
| real, dimension(:,:,:), pointer | PFIELD | ||
| ) |
Definition at line 7 of file prep_teb_garden_grib.F90.


| subroutine prep_teb_garden_grib::soil_profile_grib | ( | ) |
Definition at line 166 of file prep_teb_garden_grib.F90.
1.8.13