|
SURFEX v8.1
General documentation of Surfex
|
Go to the source code of this file.
Functions/Subroutines | |
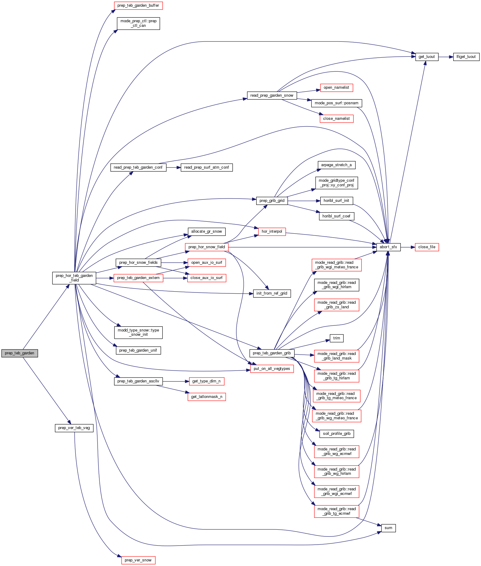
| subroutine | prep_teb_garden (DTCO, UG, U, USS, GCP, TG, TOP, IO, S, K, P, PEK, HPROGRAM, HATMFILE, HATMFILETYPE, HPGDFILE, HPGDFILETYPE, KPATCH, YDCTL) |
| subroutine prep_teb_garden | ( | type(data_cover_t), intent(inout) | DTCO, |
| type(surf_atm_grid_t), intent(inout) | UG, | ||
| type(surf_atm_t), intent(inout) | U, | ||
| type(sso_t), intent(inout) | USS, | ||
| type(grid_conf_proj_t), intent(inout) | GCP, | ||
| type(grid_t), intent(inout) | TG, | ||
| type(teb_options_t), intent(inout) | TOP, | ||
| type(isba_options_t), intent(inout) | IO, | ||
| type(isba_s_t), intent(inout) | S, | ||
| type(isba_k_t), intent(inout) | K, | ||
| type(isba_p_t), intent(inout) | P, | ||
| type(isba_pe_t), intent(inout) | PEK, | ||
| character(len=6), intent(in) | HPROGRAM, | ||
| character(len=28), intent(in) | HATMFILE, | ||
| character(len=6), intent(in) | HATMFILETYPE, | ||
| character(len=28), intent(in) | HPGDFILE, | ||
| character(len=6), intent(in) | HPGDFILETYPE, | ||
| integer, intent(in) | KPATCH, | ||
| type (prep_ctl), intent(inout) | YDCTL | ||
| ) |
Definition at line 8 of file prep_teb_garden.F90.


1.8.13