|
SURFEX v8.1
General documentation of Surfex
|
Go to the source code of this file.
Functions/Subroutines | |
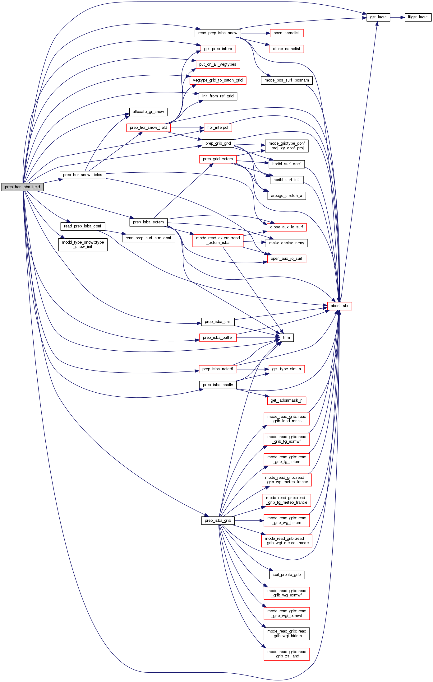
| subroutine | prep_hor_isba_field (DTCO, UG, U, USS, GCP, IG, IO, S, NK, NP, NPE, TPTIME, HPROGRAM, HSURF, HATMFILE, HATMFILETYPE, HPGDFILE, HPGDFILETYPE, YDCTL, OKEY) |
| subroutine | init_from_ref_grid (PGRID1, PT1, PD2, PT2) |
| subroutine prep_hor_isba_field | ( | type(data_cover_t), intent(inout) | DTCO, |
| type(surf_atm_grid_t), intent(inout) | UG, | ||
| type(surf_atm_t), intent(inout) | U, | ||
| type(sso_t), intent(inout) | USS, | ||
| type(grid_conf_proj_t), intent(inout) | GCP, | ||
| type(grid_t), intent(inout) | IG, | ||
| type(isba_options_t), intent(inout) | IO, | ||
| type(isba_s_t), intent(inout) | S, | ||
| type(isba_nk_t), intent(inout) | NK, | ||
| type(isba_np_t), intent(inout) | NP, | ||
| type(isba_npe_t), intent(inout) | NPE, | ||
| type(date_time), intent(in) | TPTIME, | ||
| character(len=6), intent(in) | HPROGRAM, | ||
| character(len=7), intent(in) | HSURF, | ||
| character(len=28), intent(in) | HATMFILE, | ||
| character(len=6), intent(in) | HATMFILETYPE, | ||
| character(len=28), intent(in) | HPGDFILE, | ||
| character(len=6), intent(in) | HPGDFILETYPE, | ||
| type (prep_ctl), intent(inout) | YDCTL, | ||
| logical, intent(inout), optional | OKEY | ||
| ) |
Definition at line 8 of file prep_hor_isba_field.F90.


1.8.13