|
SURFEX v8.1
General documentation of Surfex
|
Go to the source code of this file.
Functions/Subroutines | |
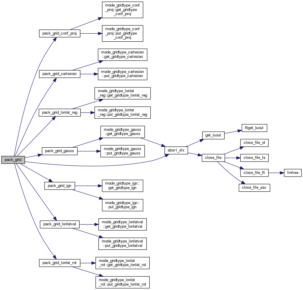
| subroutine | pack_grid (KMASK, HGRID1, HGRID2, PGRID_PAR1, PGRID_PAR2) |
| subroutine pack_grid | ( | integer, dimension(:), intent(in) | KMASK, |
| character(len=10), intent(in) | HGRID1, | ||
| character(len=10), intent(out) | HGRID2, | ||
| real, dimension(:), pointer | PGRID_PAR1, | ||
| real, dimension(:), pointer | PGRID_PAR2 | ||
| ) |
Definition at line 7 of file pack_grid.F90.


1.8.13