|
SURFEX v8.1
General documentation of Surfex
|
Data Types | |
| interface | faecr |
| interface | falit |
Functions/Subroutines | |
| subroutine | faecr_i (KREP, KN, CNOMC, KDATA) |
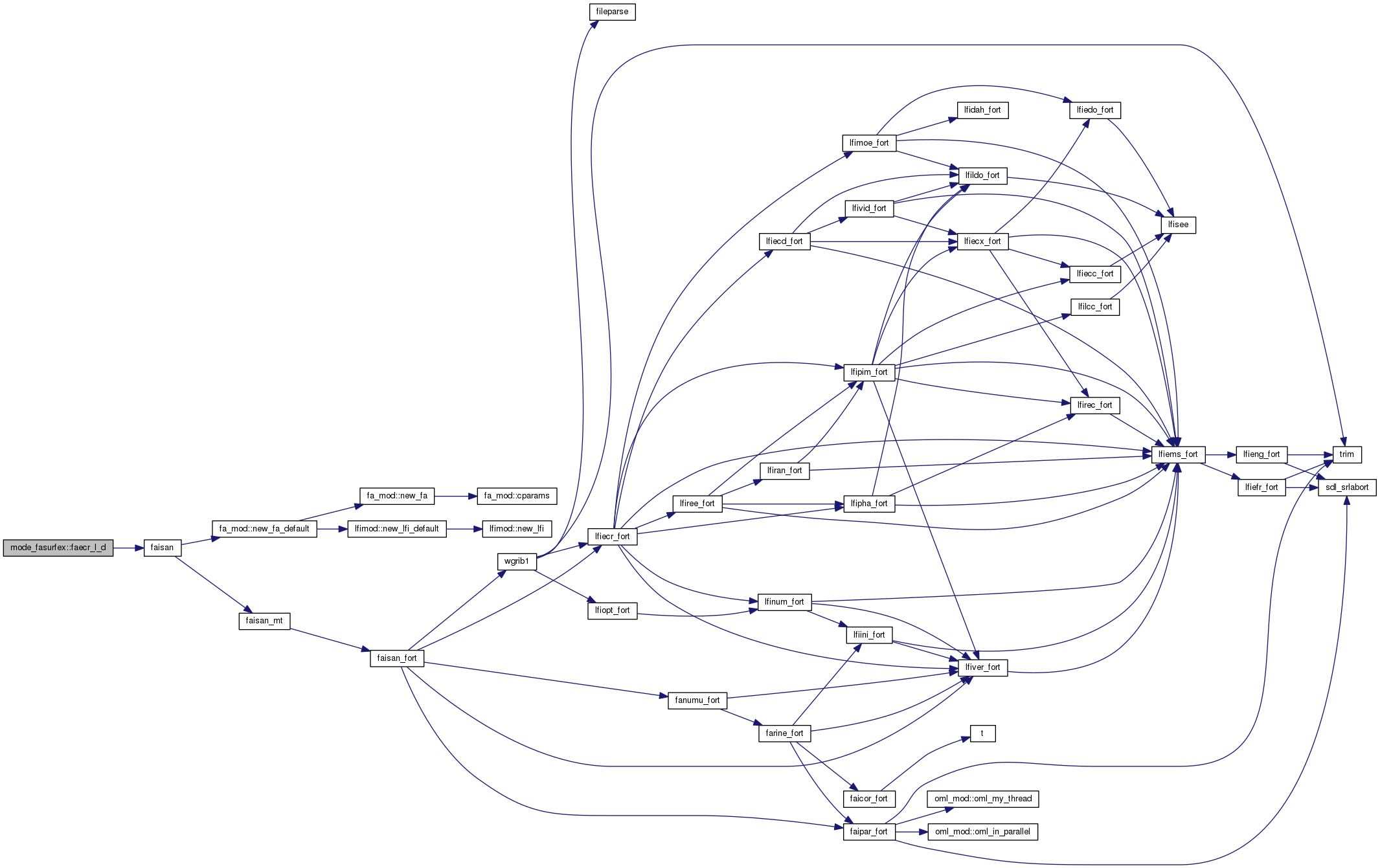
| subroutine | faecr_i_d (KREP, KN, CNOMC, KSIZE, KDATA) |
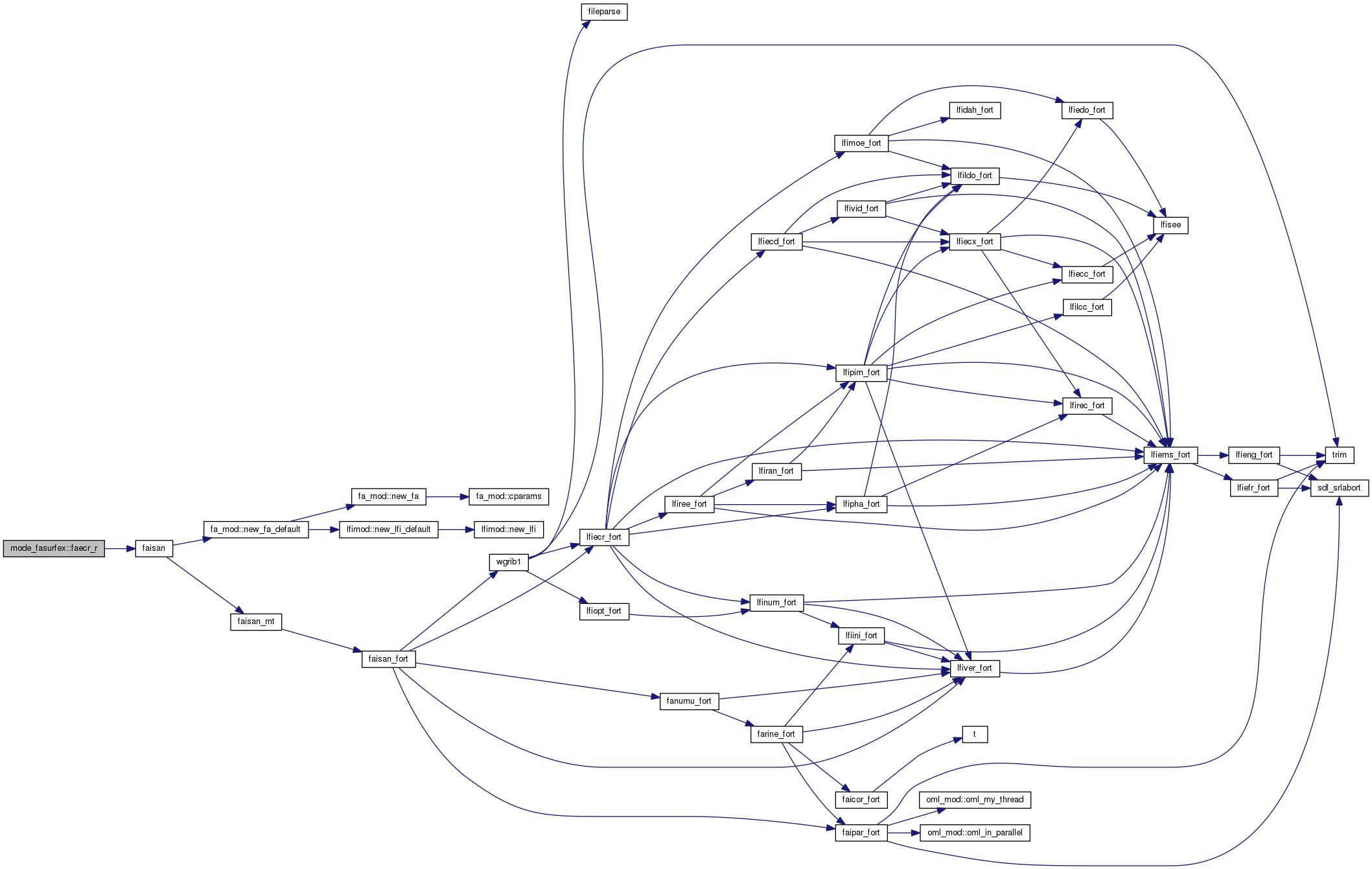
| subroutine | faecr_r (KREP, KN, CNOMC, PDATA) |
| subroutine | faecr_r_d (KREP, KN, CNOMC, KSIZE, PDATA) |
| subroutine | faecr_l (KREP, KN, CNOMC, LDATA) |
| subroutine | faecr_l_d (KREP, KN, CNOMC, KSIZE, LDATA) |
| subroutine | faecr_c (KREP, KN, CNOMC, KSIZE, CDATA) |
| subroutine | falit_i_d (KREP, KN, CNOMC, KSIZE, KDATA) |
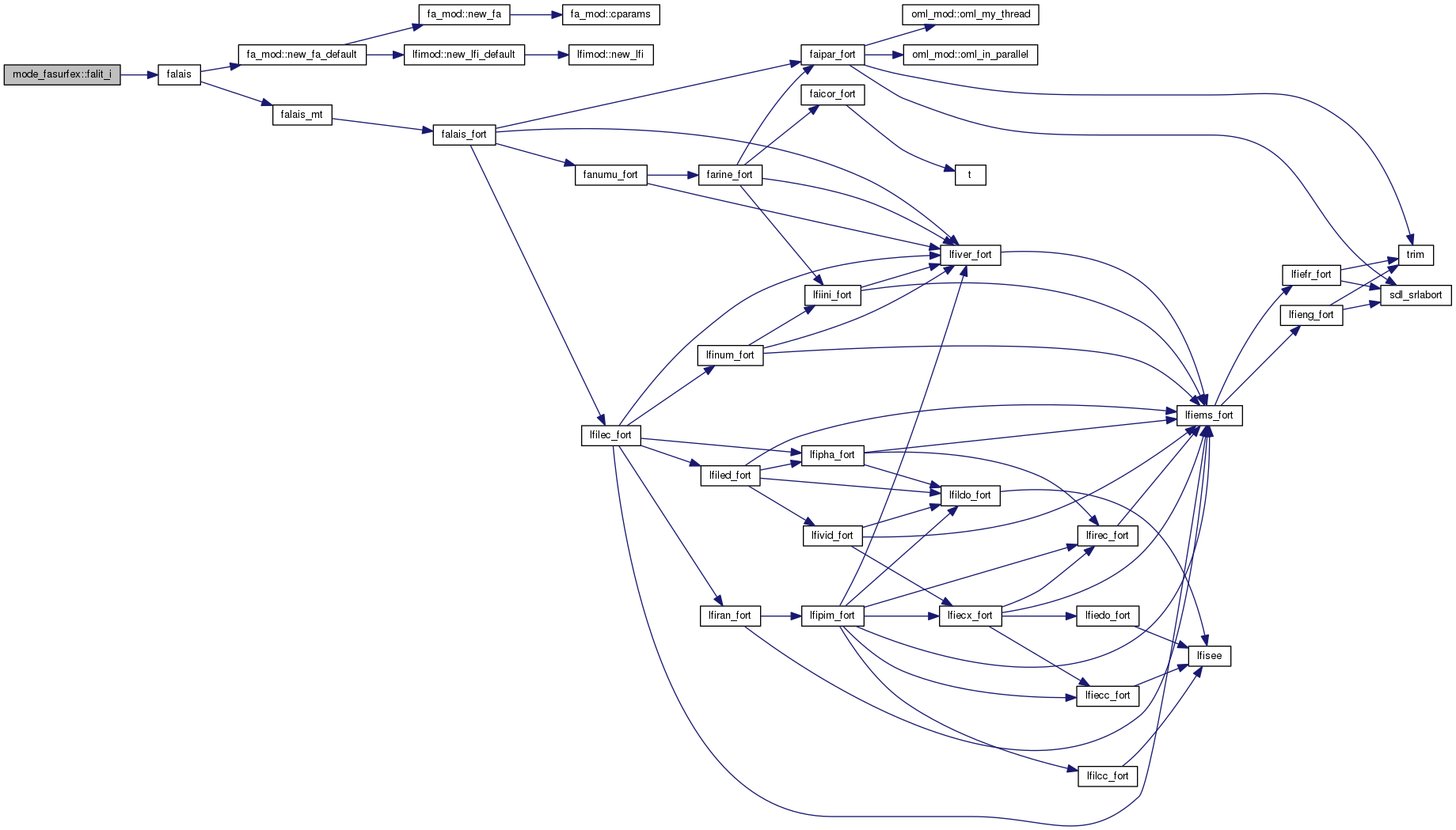
| subroutine | falit_i (KREP, KN, CNOMC, KDATA) |
| subroutine | falit_r_d (KREP, KN, CNOMC, KSIZE, PDATA) |
| subroutine | falit_r (KREP, KN, CNOMC, PDATA) |
| subroutine | falit_l_d (KREP, KN, CNOMC, KSIZE, LDATA) |
| subroutine | falit_l (KREP, KN, CNOMC, LDATA) |
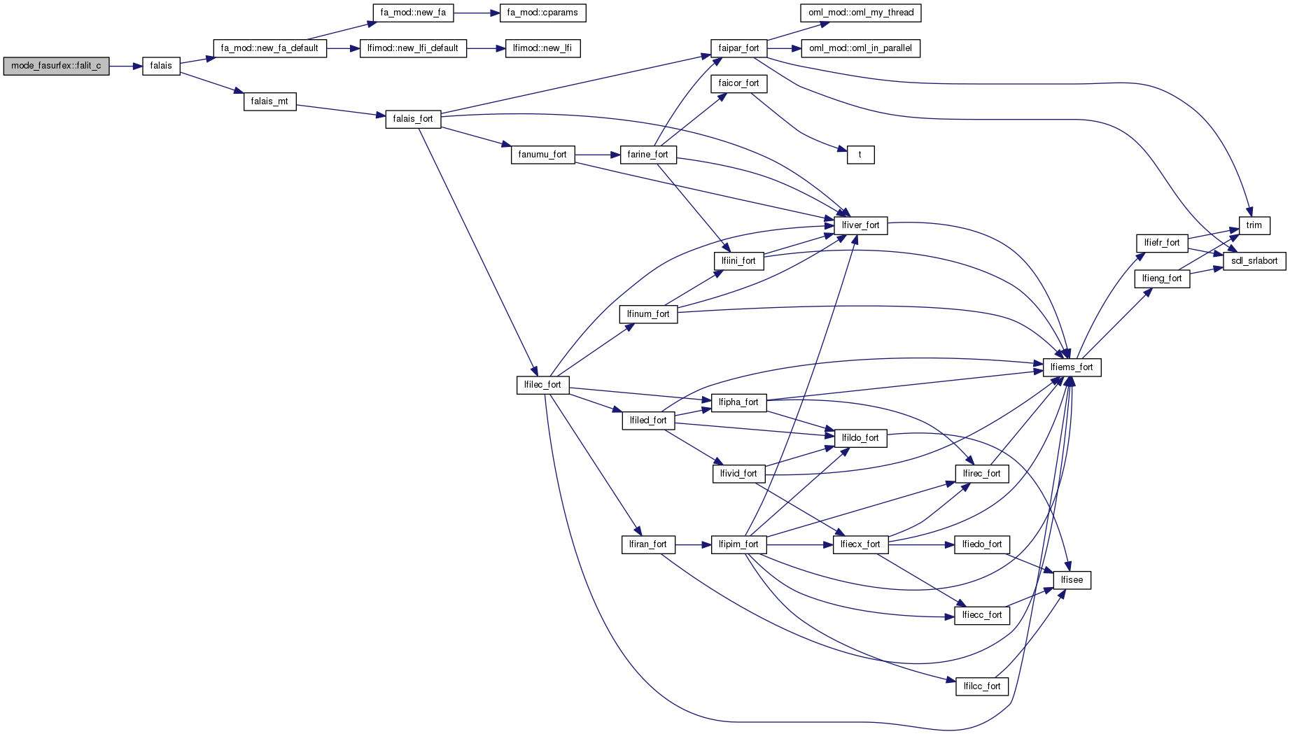
| subroutine | falit_c (KREP, KN, CNOMC, KSIZE, CDATA) |
| subroutine mode_fasurfex::faecr_c | ( | integer, intent(inout) | KREP, |
| integer, intent(in) | KN, | ||
| character(len=18), intent(in) | CNOMC, | ||
| integer, intent(in) | KSIZE, | ||
| character, dimension(ksize), intent(in) | CDATA | ||
| ) |
Definition at line 225 of file mode_fasurfex.F90.


| subroutine mode_fasurfex::faecr_i | ( | integer, intent(inout) | KREP, |
| integer, intent(in) | KN, | ||
| character(len=18), intent(in) | CNOMC, | ||
| integer, intent(in) | KDATA | ||
| ) |
Definition at line 31 of file mode_fasurfex.F90.


| subroutine mode_fasurfex::faecr_i_d | ( | integer, intent(inout) | KREP, |
| integer, intent(in) | KN, | ||
| character(len=18), intent(in) | CNOMC, | ||
| integer, intent(in) | KSIZE, | ||
| integer, dimension(ksize), intent(in) | KDATA | ||
| ) |
Definition at line 61 of file mode_fasurfex.F90.


| subroutine mode_fasurfex::faecr_l | ( | integer, intent(inout) | KREP, |
| integer, intent(in) | KN, | ||
| character(len=18), intent(in) | CNOMC, | ||
| logical, intent(in) | LDATA | ||
| ) |
Definition at line 155 of file mode_fasurfex.F90.


| subroutine mode_fasurfex::faecr_l_d | ( | integer, intent(inout) | KREP, |
| integer, intent(in) | KN, | ||
| character(len=18), intent(in) | CNOMC, | ||
| integer, intent(in) | KSIZE, | ||
| logical, dimension(ksize), intent(in) | LDATA | ||
| ) |
Definition at line 189 of file mode_fasurfex.F90.


| subroutine mode_fasurfex::faecr_r | ( | integer, intent(inout) | KREP, |
| integer, intent(in) | KN, | ||
| character(len=18), intent(in) | CNOMC, | ||
| real, intent(in) | PDATA | ||
| ) |
Definition at line 93 of file mode_fasurfex.F90.


| subroutine mode_fasurfex::falit_c | ( | integer, intent(inout) | KREP, |
| integer, intent(in) | KN, | ||
| character(len=18), intent(in) | CNOMC, | ||
| integer, intent(in) | KSIZE, | ||
| character, dimension(ksize), intent(out) | CDATA | ||
| ) |
Definition at line 444 of file mode_fasurfex.F90.


| subroutine mode_fasurfex::falit_i | ( | integer, intent(inout) | KREP, |
| integer, intent(in) | KN, | ||
| character(len=18), intent(in) | CNOMC, | ||
| integer, intent(out) | KDATA | ||
| ) |
Definition at line 289 of file mode_fasurfex.F90.


| subroutine mode_fasurfex::falit_i_d | ( | integer, intent(inout) | KREP, |
| integer, intent(in) | KN, | ||
| character(len=18), intent(in) | CNOMC, | ||
| integer, intent(in) | KSIZE, | ||
| integer, dimension(ksize), intent(out) | KDATA | ||
| ) |
Definition at line 257 of file mode_fasurfex.F90.


| subroutine mode_fasurfex::falit_l | ( | integer, intent(inout) | KREP, |
| integer, intent(in) | KN, | ||
| character(len=18), intent(in) | CNOMC, | ||
| logical, intent(out) | LDATA | ||
| ) |
Definition at line 413 of file mode_fasurfex.F90.


| subroutine mode_fasurfex::falit_l_d | ( | integer, intent(inout) | KREP, |
| integer, intent(in) | KN, | ||
| character(len=18), intent(in) | CNOMC, | ||
| integer, intent(in) | KSIZE, | ||
| logical, dimension(ksize), intent(out) | LDATA | ||
| ) |
Definition at line 381 of file mode_fasurfex.F90.


| subroutine mode_fasurfex::falit_r | ( | integer, intent(inout) | KREP, |
| integer, intent(in) | KN, | ||
| character(len=18), intent(in) | CNOMC, | ||
| real, intent(out) | PDATA | ||
| ) |
Definition at line 351 of file mode_fasurfex.F90.


1.8.13