|
SURFEX v8.1
General documentation of Surfex
|
Go to the source code of this file.
Functions/Subroutines | |
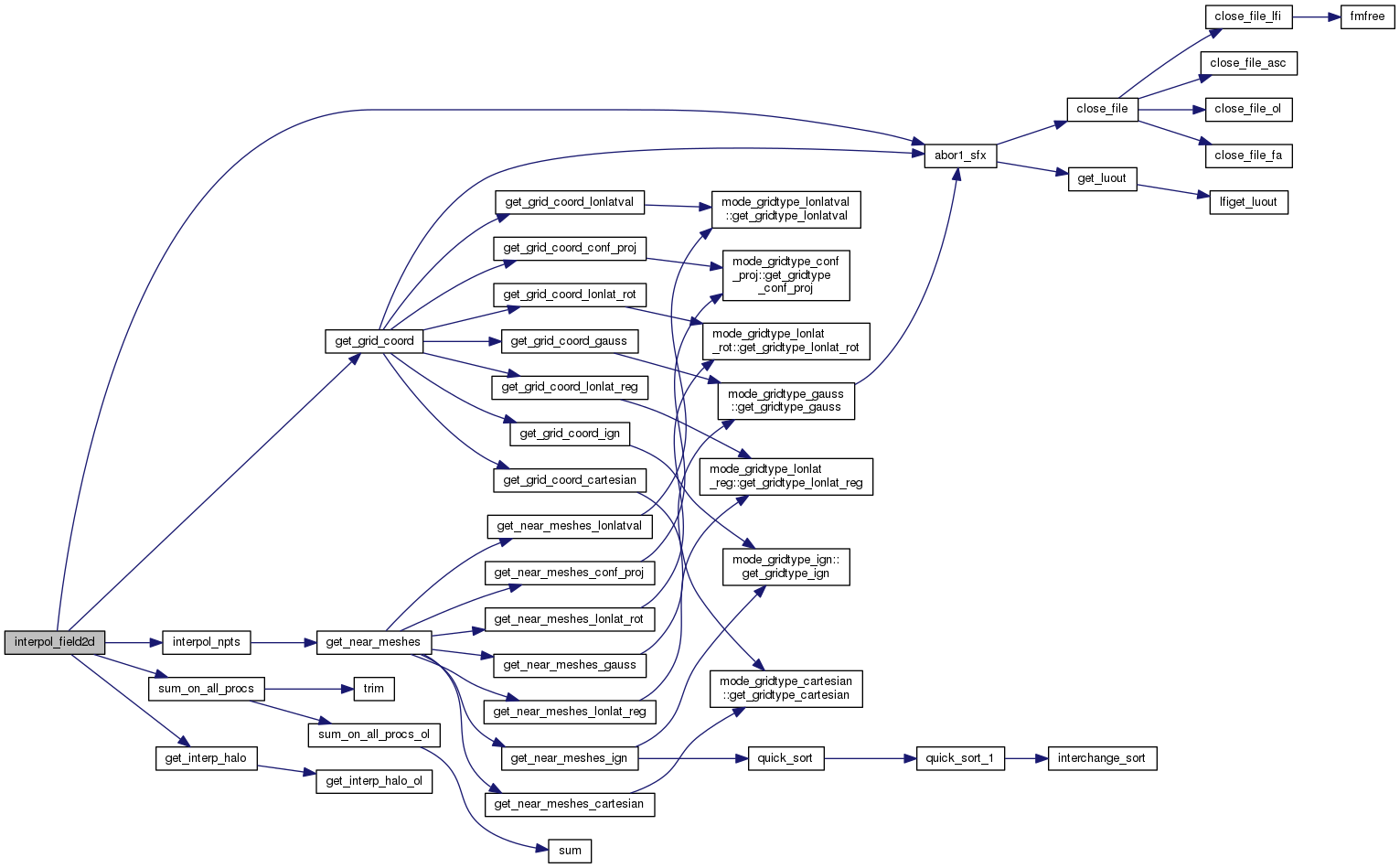
| subroutine | interpol_field2d (UG, U, HPROGRAM, KLUOUT, KCODE, PFIELD, HFIELD, P |
| subroutine interpol_field2d | ( | type(surf_atm_grid_t), intent(inout) | UG, |
| type(surf_atm_t), intent(inout) | U, | ||
| character(len=6), intent(in) | HPROGRAM, | ||
| integer, intent(in) | KLUOUT, | ||
| integer, dimension(:), intent(inout) | KCODE, | ||
| real, dimension(:,:), intent(inout) | PFIELD, | ||
| character(len=*), intent(in) | HFIELD, | ||
| P | |||
| ) |
Definition at line 8 of file interpol_field2d.F90.


1.8.13