|
SURFEX v8.1
General documentation of Surfex
|
Go to the source code of this file.
Functions/Subroutines | |
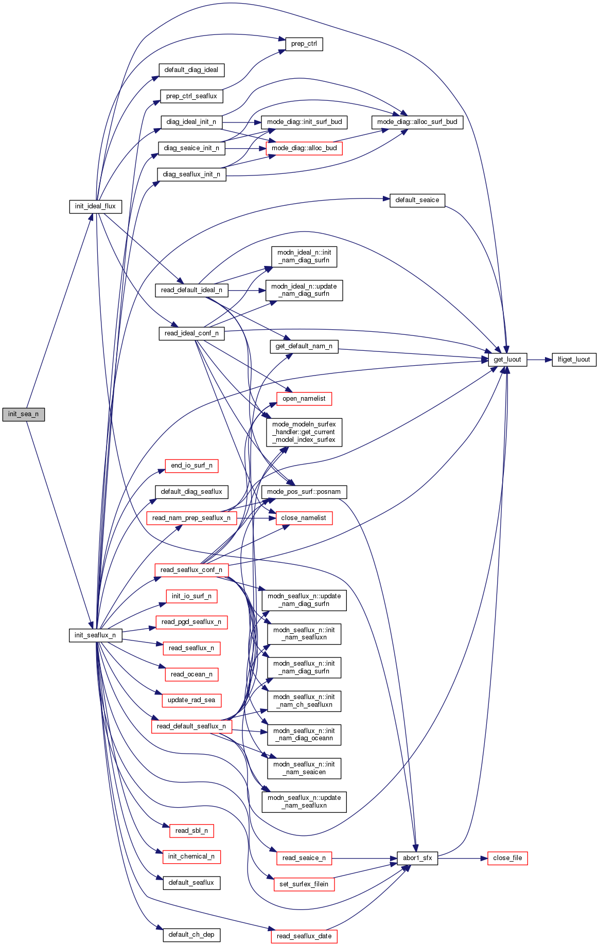
| subroutine | init_sea_n (DTCO, OREAD_BUDGETC, UG, U, GCP, SM, DGO, DL, DLC, HPROGRAM, HINIT, KI, KSV, KSW, HSV, PCO2, PRHOA, |
| subroutine init_sea_n | ( | type(data_cover_t), intent(inout) | DTCO, |
| logical, intent(in) | OREAD_BUDGETC, | ||
| type(surf_atm_grid_t), intent(inout) | UG, | ||
| type(surf_atm_t), intent(inout) | U, | ||
| type(grid_conf_proj_t), intent(inout) | GCP, | ||
| type(seaflux_model_t), intent(inout) | SM, | ||
| type(diag_options_t), intent(inout) | DGO, | ||
| type(diag_t), intent(inout) | DL, | ||
| type(diag_t), intent(inout) | DLC, | ||
| character(len=6), intent(in) | HPROGRAM, | ||
| character(len=3), intent(in) | HINIT, | ||
| integer, intent(in) | KI, | ||
| integer, intent(in) | KSV, | ||
| integer, intent(in) | KSW, | ||
| character(len=6), dimension(ksv), intent(in) | HSV, | ||
| real, dimension(ki), intent(in) | PCO2, | ||
| real, dimension(ki), intent(in) | PRHOA | ||
| ) |
Definition at line 9 of file init_sean.F90.


1.8.13