|
SURFEX v8.1
General documentation of Surfex
|
Go to the source code of this file.
Functions/Subroutines | |
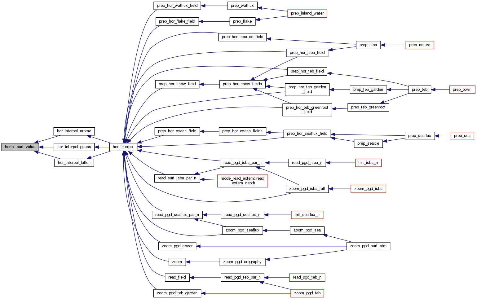
| subroutine | horibl_surf_value (KILEN, KOLEN, PAROUT, OINTERP, PARIN, KLSMIN, POLO, POLA, PLA, PLOP, KMASKIN, KLSMOUT) |
| subroutine horibl_surf_value | ( | integer, intent(in) | KILEN, |
| integer, intent(in) | KOLEN, | ||
| real, dimension(:), intent(out) | PAROUT, | ||
| logical, dimension(:), intent(in) | OINTERP, | ||
| real, dimension(:,:), intent(in) | PARIN, | ||
| integer, dimension(:,:), intent(in) | KLSMIN, | ||
| real, dimension(:), intent(in) | POLO, | ||
| real, dimension(:), intent(in) | POLA, | ||
| real, dimension(:,:), intent(in) | PLA, | ||
| real, dimension(:,:), intent(in) | PLOP, | ||
| integer, dimension(:), intent(in), optional | KMASKIN, | ||
| integer, dimension(:), intent(in), optional | KLSMOUT | ||
| ) |
Definition at line 9 of file horibl_surf_value.F90.


1.8.13