|
SURFEX v8.1
General documentation of Surfex
|
Go to the source code of this file.
Functions/Subroutines | |
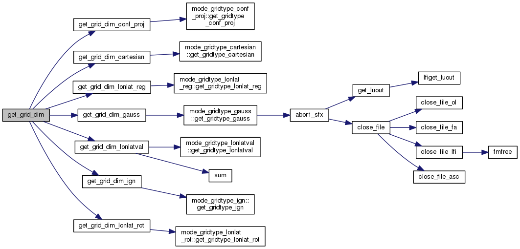
| subroutine | get_grid_dim (HGRID, KGRID_PAR, PGRID_PAR, ORECT, KDIM1, KDIM |
| subroutine get_grid_dim | ( | character(len=10), intent(in) | HGRID, |
| integer, intent(in) | KGRID_PAR, | ||
| real, dimension(kgrid_par), intent(in) | PGRID_PAR, | ||
| logical, intent(out) | ORECT, | ||
| integer, intent(out) | KDIM1, | ||
| KDIM | |||
| ) |
Definition at line 7 of file get_grid_dim.F90.


1.8.13