Go to the source code of this file.
|
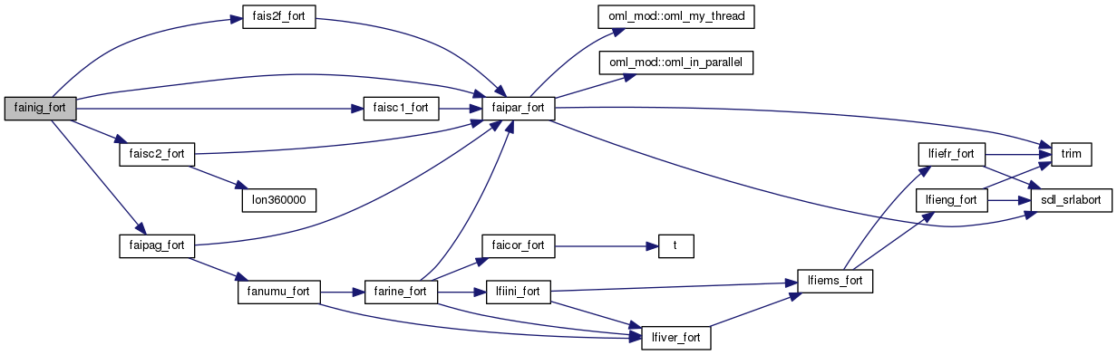
| subroutine | fainig_fort (FA, KREP, KRANG, CDPREF, KNIVAU, CDSUFF, LDCOSP, KLCHAM, KSEC1, KSEC2, PSEC2, KSEC3, PSEC3, KSEC4, YDGR1TAB) |
| |
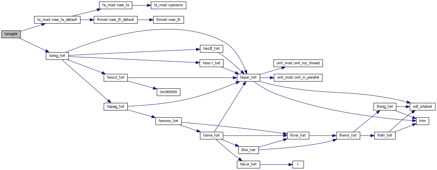
| subroutine | fainig64 (KREP, KRANG, CDPREF, KNIVAU, CDSUFF, LDCOSP, KLCHAM, KSEC1, KSEC2, PSEC2, KSEC3, PSEC3, KSEC4, YDGR1TAB) |
| |
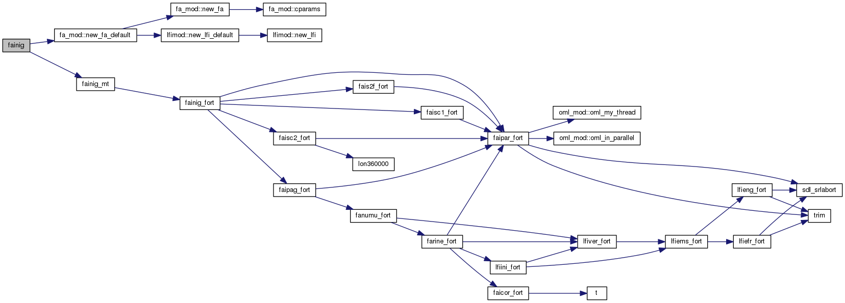
| subroutine | fainig (KREP, KRANG, CDPREF, KNIVAU, CDSUFF, LDCOSP, KLCHAM, KSEC1, KSEC2, PSEC2, KSEC3, PSEC3, KSEC4, YDGR1TAB) |
| |
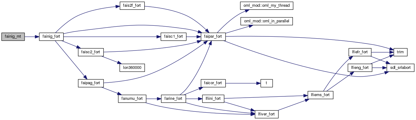
| subroutine | fainig_mt (FA, KREP, KRANG, CDPREF, KNIVAU, CDSUFF, LDCOSP, KLCHAM, KSEC1, KSEC2, PSEC2, KSEC3, PSEC3, KSEC4, YDGR1TAB) |
| |
◆ fainig()
| subroutine fainig |
( |
integer (kind=jplikm) |
KREP, |
|
|
integer (kind=jplikm) |
KRANG, |
|
|
character (len=*) |
CDPREF, |
|
|
integer (kind=jplikm) |
KNIVAU, |
|
|
character (len=*) |
CDSUFF, |
|
|
logical |
LDCOSP, |
|
|
integer (kind=jplikm) |
KLCHAM, |
|
|
integer (kind=jplikm), dimension (*) |
KSEC1, |
|
|
integer (kind=jplikm), dimension (*) |
KSEC2, |
|
|
real (kind=jpdblr), dimension (*) |
PSEC2, |
|
|
integer (kind=jplikm), dimension (2) |
KSEC3, |
|
|
real (kind=jpdblr), dimension (*) |
PSEC3, |
|
|
integer (kind=jplikm), dimension (*) |
KSEC4, |
|
|
type (fagr1tab) |
YDGR1TAB |
|
) |
| |
◆ fainig64()
| subroutine fainig64 |
( |
integer (kind=jplikb) |
KREP, |
|
|
integer (kind=jplikb) |
KRANG, |
|
|
character (len=*) |
CDPREF, |
|
|
integer (kind=jplikb) |
KNIVAU, |
|
|
character (len=*) |
CDSUFF, |
|
|
logical |
LDCOSP, |
|
|
integer (kind=jplikb) |
KLCHAM, |
|
|
integer (kind=jplikb), dimension (*) |
KSEC1, |
|
|
integer (kind=jplikb), dimension (*) |
KSEC2, |
|
|
real (kind=jpdblr), dimension (*) |
PSEC2, |
|
|
integer (kind=jplikb), dimension (2) |
KSEC3, |
|
|
real (kind=jpdblr), dimension (*) |
PSEC3, |
|
|
integer (kind=jplikb), dimension (*) |
KSEC4, |
|
|
type (fagr1tab) |
YDGR1TAB |
|
) |
| |
◆ fainig_fort()
| subroutine fainig_fort |
( |
type(fa_com) |
FA, |
|
|
integer (kind=jplikb) |
KREP, |
|
|
integer (kind=jplikb) |
KRANG, |
|
|
character, dimension(*) |
CDPREF, |
|
|
integer (kind=jplikb) |
KNIVAU, |
|
|
character, dimension(*) |
CDSUFF, |
|
|
logical |
LDCOSP, |
|
|
integer (kind=jplikb) |
KLCHAM, |
|
|
integer (kind=jplikb), dimension(fa%jpsec1) |
KSEC1, |
|
|
integer (kind=jplikb), dimension(fa%jpsec2) |
KSEC2, |
|
|
real (kind=jpdblr), dimension(*) |
PSEC2, |
|
|
integer (kind=jplikb), dimension(2) |
KSEC3, |
|
|
real (kind=jpdblr), dimension(*) |
PSEC3, |
|
|
integer (kind=jplikb), dimension(fa%jpsec4) |
KSEC4, |
|
|
type (fagr1tab) |
YDGR1TAB |
|
) |
| |
◆ fainig_mt()
| subroutine fainig_mt |
( |
type (fa_com) |
FA, |
|
|
integer (kind=jplikm) |
KREP, |
|
|
integer (kind=jplikm) |
KRANG, |
|
|
character (len=*) |
CDPREF, |
|
|
integer (kind=jplikm) |
KNIVAU, |
|
|
character (len=*) |
CDSUFF, |
|
|
logical |
LDCOSP, |
|
|
integer (kind=jplikm) |
KLCHAM, |
|
|
integer (kind=jplikm), dimension (fa%jpsec1) |
KSEC1, |
|
|
integer (kind=jplikm), dimension (fa%jpsec2) |
KSEC2, |
|
|
real (kind=jpdblr), dimension (*) |
PSEC2, |
|
|
integer (kind=jplikm), dimension (2) |
KSEC3, |
|
|
real (kind=jpdblr), dimension (*) |
PSEC3, |
|
|
integer (kind=jplikm), dimension (fa%jpsec4) |
KSEC4, |
|
|
type (fagr1tab) |
YDGR1TAB |
|
) |
| |