SURFEX v8.1
General documentation of Surfex
Functions/Subroutines
fadoco.F90 File Reference

Go to the source code of this file.

Functions/Subroutines

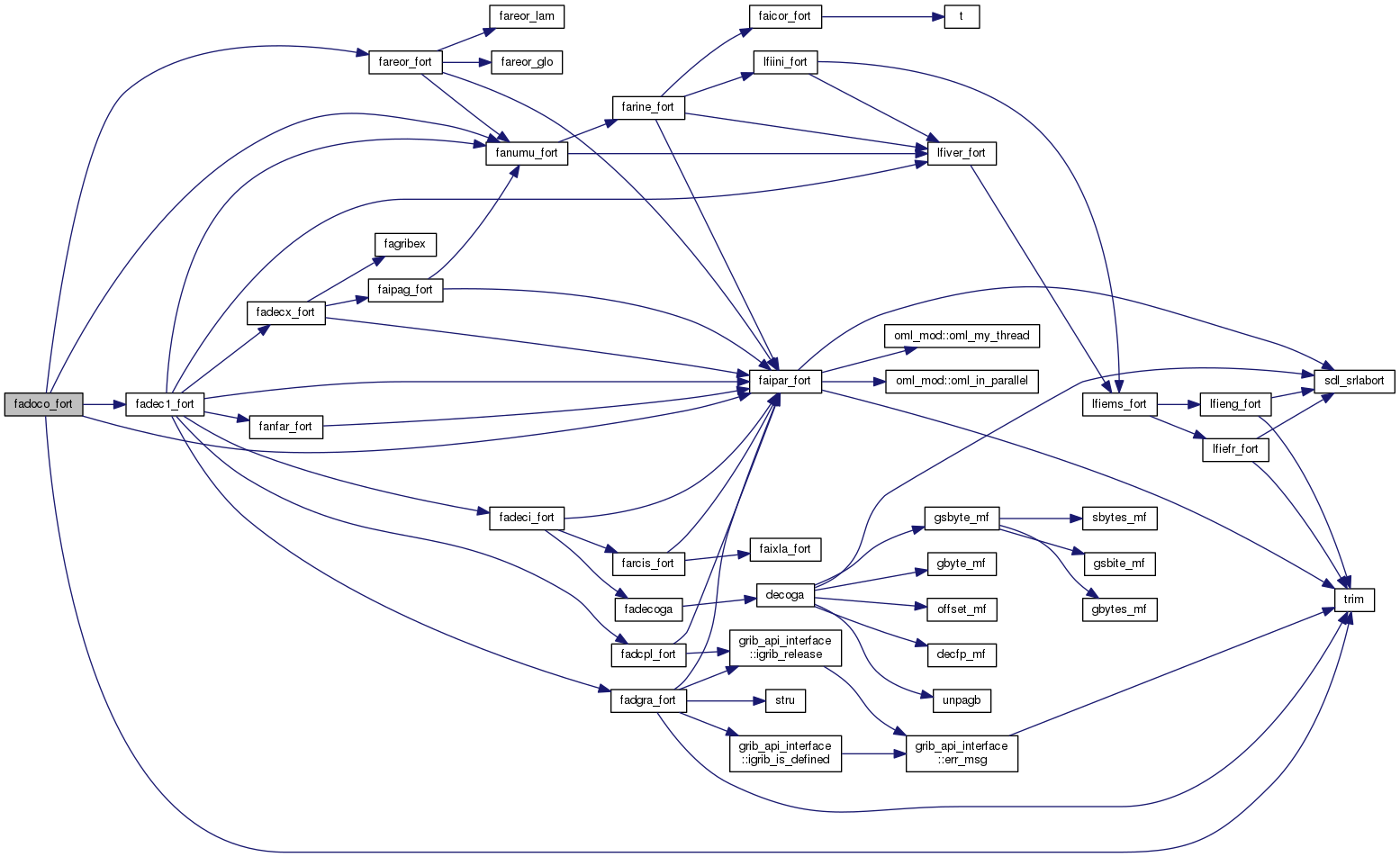
subroutine fadoco_fort (FA, KREP, KNUMER, CDPREF, KNIVAU, CDSUFF, LDCOSP, CDNOMA, KLNOMA, PVALCO, KLONGD, PCHAMP, LDUNDF, PUNDF)
 
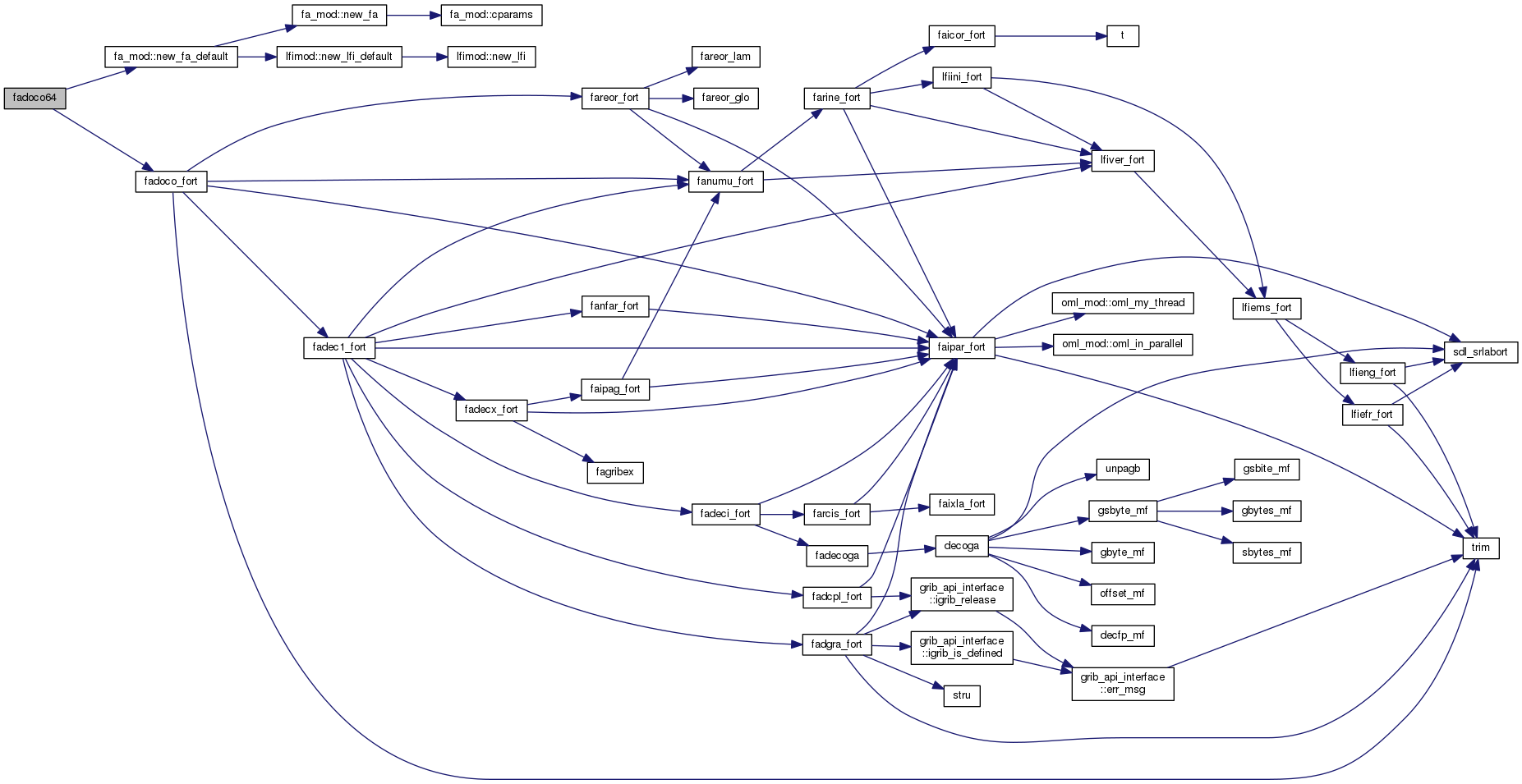
subroutine fadoco64 (KREP, KNUMER, CDPREF, KNIVAU, CDSUFF, LDCOSP, CDNOMA, KLNOMA, PVALCO, KLONGD, PCHAMP, LDUNDF, PUNDF)
 
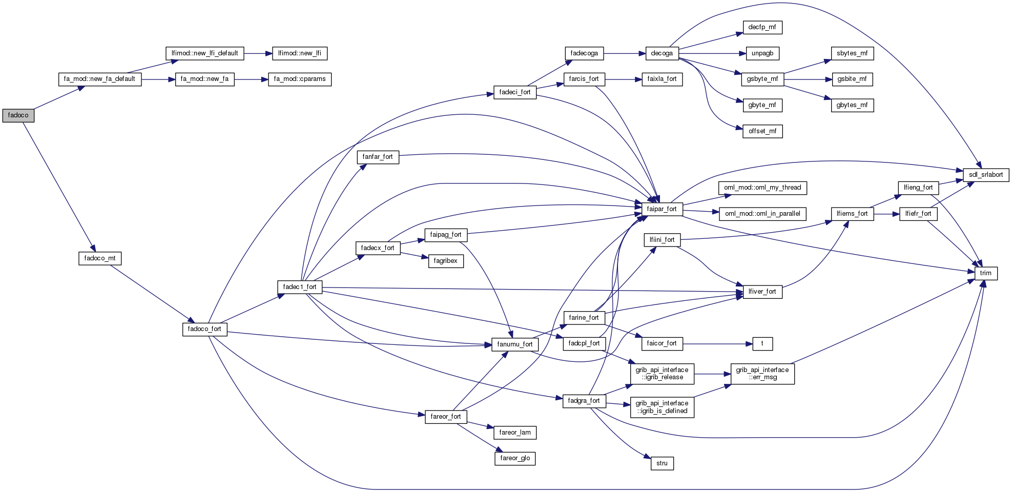
subroutine fadoco (KREP, KNUMER, CDPREF, KNIVAU, CDSUFF, LDCOSP, CDNOMA, KLNOMA, PVALCO, KLONGD, PCHAMP, LDUNDF, PUNDF)
 
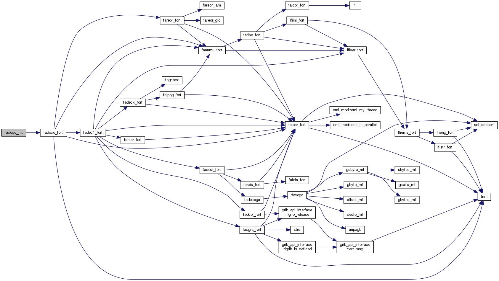
subroutine fadoco_mt (FA, KREP, KNUMER, CDPREF, KNIVAU, CDSUFF, LDCOSP, CDNOMA, KLNOMA, PVALCO, KLONGD, PCHAMP, LDUNDF, PUNDF)
 

Function/Subroutine Documentation

◆ fadoco()

subroutine fadoco ( integer (kind=jplikm)  KREP,
integer (kind=jplikm)  KNUMER,
character (len=*)  CDPREF,
integer (kind=jplikm)  KNIVAU,
character (len=*)  CDSUFF,
logical  LDCOSP,
character (len=*)  CDNOMA,
integer (kind=jplikm)  KLNOMA,
real (kind=jpdblr), dimension (*)  PVALCO,
integer (kind=jplikm)  KLONGD,
real (kind=jpdblr), dimension (*)  PCHAMP,
logical, optional  LDUNDF,
real (kind=jpdblr), optional  PUNDF 
)

Definition at line 207 of file fadoco.F90.

Here is the call graph for this function:

◆ fadoco64()

subroutine fadoco64 ( integer (kind=jplikb)  KREP,
integer (kind=jplikb)  KNUMER,
character (len=*)  CDPREF,
integer (kind=jplikb)  KNIVAU,
character (len=*)  CDSUFF,
logical  LDCOSP,
character (len=*)  CDNOMA,
integer (kind=jplikb)  KLNOMA,
real (kind=jpdblr), dimension (*)  PVALCO,
integer (kind=jplikb)  KLONGD,
real (kind=jpdblr), dimension (*)  PCHAMP,
logical, optional  LDUNDF,
real (kind=jpdblr), optional  PUNDF 
)

Definition at line 172 of file fadoco.F90.

Here is the call graph for this function:

◆ fadoco_fort()

subroutine fadoco_fort ( type(fa_com)  FA,
integer (kind=jplikb)  KREP,
integer (kind=jplikb)  KNUMER,
character (len=*)  CDPREF,
integer (kind=jplikb)  KNIVAU,
character (len=*)  CDSUFF,
logical  LDCOSP,
character (len=*)  CDNOMA,
integer (kind=jplikb)  KLNOMA,
real (kind=jpdblr), dimension (*)  PVALCO,
integer (kind=jplikb)  KLONGD,
real (kind=jpdblr), dimension (*)  PCHAMP,
logical, optional  LDUNDF,
real (kind=jpdblr), optional  PUNDF 
)

Definition at line 7 of file fadoco.F90.

Here is the call graph for this function:
Here is the caller graph for this function:

◆ fadoco_mt()

subroutine fadoco_mt ( type (fa_com)  FA,
integer (kind=jplikm)  KREP,
integer (kind=jplikm)  KNUMER,
character (len=*)  CDPREF,
integer (kind=jplikm)  KNIVAU,
character (len=*)  CDSUFF,
logical  LDCOSP,
character (len=*)  CDNOMA,
integer (kind=jplikm)  KLNOMA,
real (kind=jpdblr), dimension (*)  PVALCO,
integer (kind=jplikm)  KLONGD,
real (kind=jpdblr), dimension (*)  PCHAMP,
logical, optional  LDUNDF,
real (kind=jpdblr), optional  PUNDF 
)

Definition at line 242 of file fadoco.F90.

Here is the call graph for this function:
Here is the caller graph for this function: