|
SURFEX v8.1
General documentation of Surfex
|
Go to the source code of this file.
Functions/Subroutines | |
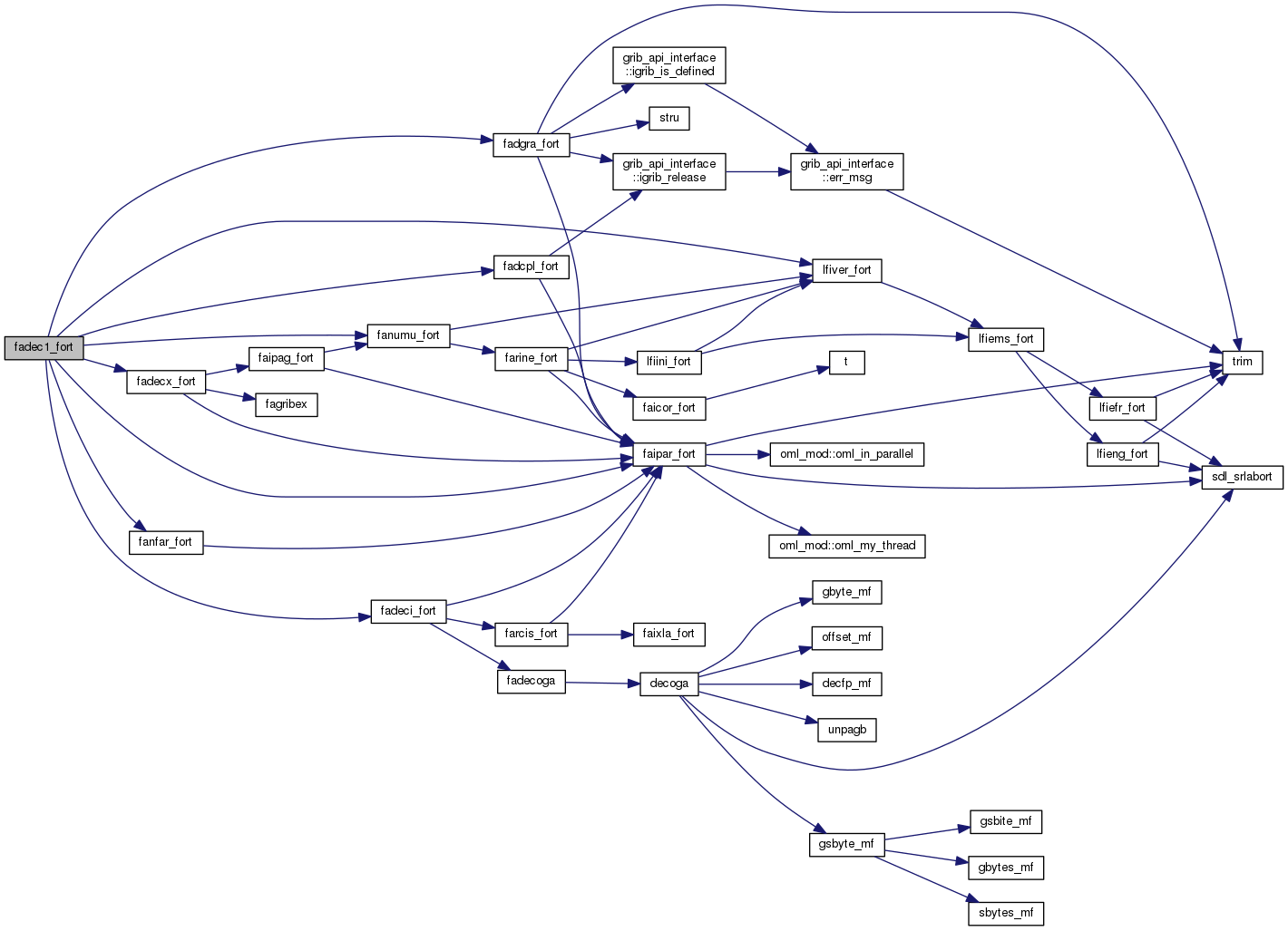
| subroutine | fadec1_fort (FA, KREP, KNUMER, CDPREF, KNIVAU, CDSUFF, LDCOSP, CDNOMA, KLNOMA, KVALCO, KLONGD, PCHAMP, LDUNDF, PUNDF, YDGR1TAB) |
| subroutine fadec1_fort | ( | type(fa_com) | FA, |
| integer (kind=jplikb) | KREP, | ||
| integer (kind=jplikb) | KNUMER, | ||
| character, dimension(*) | CDPREF, | ||
| integer (kind=jplikb) | KNIVAU, | ||
| character, dimension(*) | CDSUFF, | ||
| logical | LDCOSP, | ||
| character, dimension(*) | CDNOMA, | ||
| integer (kind=jplikb) | KLNOMA, | ||
| integer (kind=jplikb), dimension(*) | KVALCO, | ||
| integer (kind=jplikb) | KLONGD, | ||
| real (kind=jpdblr), dimension (*) | PCHAMP, | ||
| logical | LDUNDF, | ||
| real (kind=jpdblr) | PUNDF, | ||
| type(fagr1tab) | YDGR1TAB | ||
| ) |
Definition at line 7 of file fadec1.F90.


1.8.13