|
SURFEX v8.1
General documentation of Surfex
|
Go to the source code of this file.
Functions/Subroutines | |
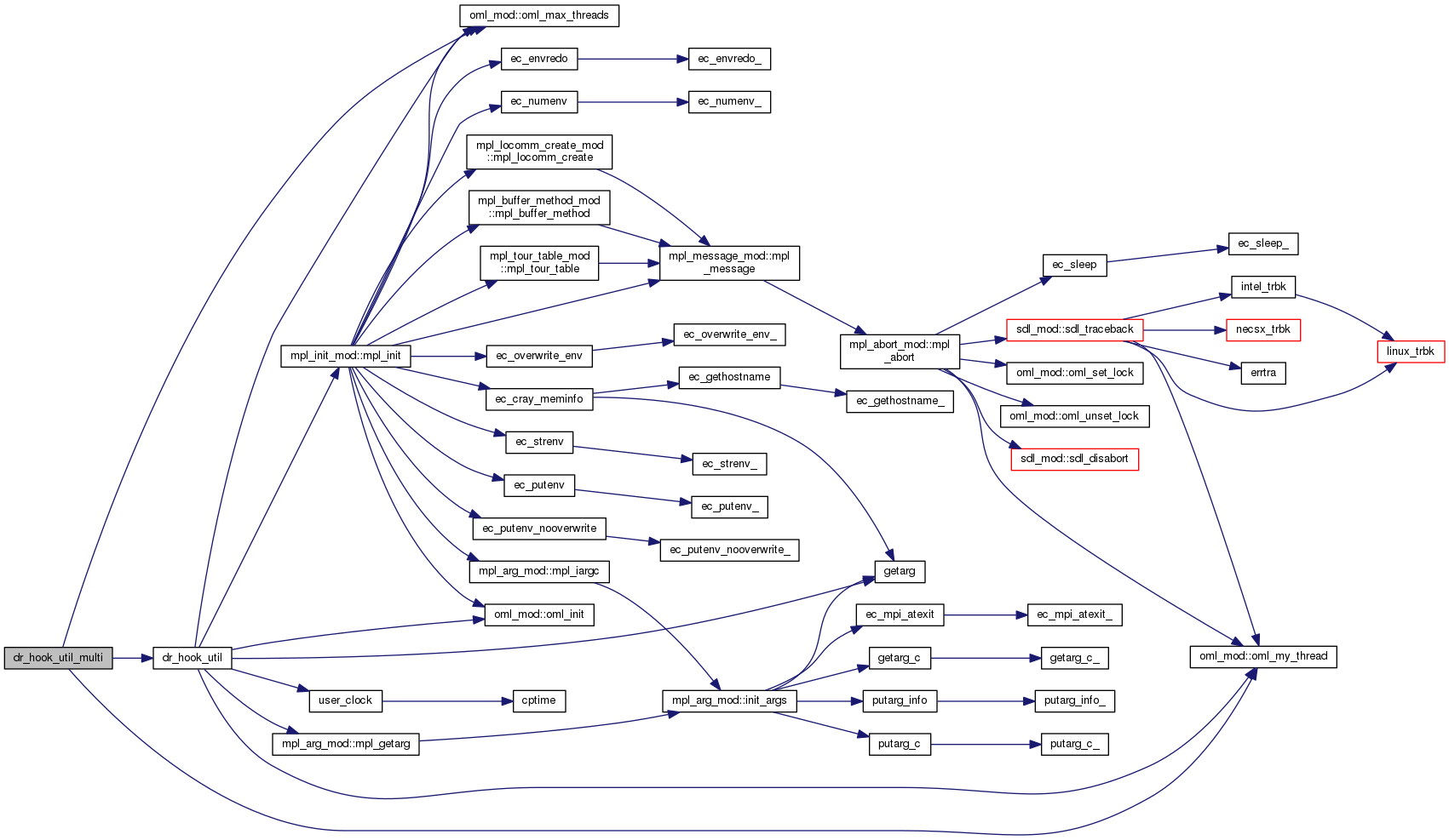
| subroutine | dr_hook_util_multi (LDHOOK, CDNAME, KCASE, PKEY, KPKEY, CDFILENAME, KSIZEINFO) |
| subroutine dr_hook_util_multi | ( | logical, intent(inout) | LDHOOK, |
| character(len=*), intent(in) | CDNAME, | ||
| integer(kind=jpim), intent(in) | KCASE, | ||
| real(kind=jprb), dimension(kpkey), intent(inout) | PKEY, | ||
| integer(kind=jpim), intent(in) | KPKEY, | ||
| character(len=*), intent(in) | CDFILENAME, | ||
| integer(kind=jpim), intent(in) | KSIZEINFO | ||
| ) |
Definition at line 2 of file dr_hook_util_multi.F90.


1.8.13