SURFEX v8.1
General documentation of Surfex
Functions/Subroutines
default_lai_eco2.F90 File Reference

Go to the source code of this file.

Functions/Subroutines

subroutine default_lai_eco2_y2002_01
 
subroutine default_lai_eco2_y2003_01
 
subroutine default_lai_eco2_y2004_01
 
subroutine default_lai_eco2_y2005_01
 
subroutine default_lai_eco2_y2006_01
 
subroutine default_lai_eco2_y2002_02
 
subroutine default_lai_eco2_y2003_02
 
subroutine default_lai_eco2_y2004_02
 
subroutine default_lai_eco2_y2005_02
 
subroutine default_lai_eco2_y2006_02
 
subroutine default_lai_eco2_y2002_03
 
subroutine default_lai_eco2_y2003_03
 
subroutine default_lai_eco2_y2004_03
 
subroutine default_lai_eco2_y2005_03
 
subroutine default_lai_eco2_y2006_03
 
subroutine default_lai_eco2_y2002_04
 
subroutine default_lai_eco2_y2003_04
 
subroutine default_lai_eco2_y2004_04
 
subroutine default_lai_eco2_y2005_04
 
subroutine default_lai_eco2_y2006_04
 
subroutine default_lai_eco2_y2002_05
 
subroutine default_lai_eco2_y2003_05
 
subroutine default_lai_eco2_y2004_05
 
subroutine default_lai_eco2_y2005_05
 
subroutine default_lai_eco2_y2006_05
 
subroutine default_lai_eco2_y2002_06
 
subroutine default_lai_eco2_y2003_06
 
subroutine default_lai_eco2_y2004_06
 
subroutine default_lai_eco2_y2005_06
 
subroutine default_lai_eco2_y2006_06
 
subroutine default_lai_eco2_y2002_07
 
subroutine default_lai_eco2_y2003_07
 
subroutine default_lai_eco2_y2004_07
 
subroutine default_lai_eco2_y2005_07
 
subroutine default_lai_eco2_y2006_07
 
subroutine default_lai_eco2_y2002_08
 
subroutine default_lai_eco2_y2003_08
 
subroutine default_lai_eco2_y2004_08
 
subroutine default_lai_eco2_y2005_08
 
subroutine default_lai_eco2_y2006_08
 
subroutine default_lai_eco2_y2002_09
 
subroutine default_lai_eco2_y2003_09
 
subroutine default_lai_eco2_y2004_09
 
subroutine default_lai_eco2_y2005_09
 
subroutine default_lai_eco2_y2006_09
 
subroutine default_lai_eco2_y2002_10
 
subroutine default_lai_eco2_y2003_10
 
subroutine default_lai_eco2_y2004_10
 
subroutine default_lai_eco2_y2005_10
 
subroutine default_lai_eco2_y2006_10
 
subroutine default_lai_eco2_y2002_11
 
subroutine default_lai_eco2_y2003_11
 
subroutine default_lai_eco2_y2004_11
 
subroutine default_lai_eco2_y2005_11
 
subroutine default_lai_eco2_y2006_11
 
subroutine default_lai_eco2_y2002_12
 
subroutine default_lai_eco2_y2003_12
 
subroutine default_lai_eco2_y2004_12
 
subroutine default_lai_eco2_y2005_12
 
subroutine default_lai_eco2_y2006_12
 
subroutine default_lai_eco2_y2002_13
 
subroutine default_lai_eco2_y2003_13
 
subroutine default_lai_eco2_y2004_13
 
subroutine default_lai_eco2_y2005_13
 
subroutine default_lai_eco2_y2006_13
 
subroutine default_lai_eco2_y2002_14
 
subroutine default_lai_eco2_y2003_14
 
subroutine default_lai_eco2_y2004_14
 
subroutine default_lai_eco2_y2005_14
 
subroutine default_lai_eco2_y2006_14
 
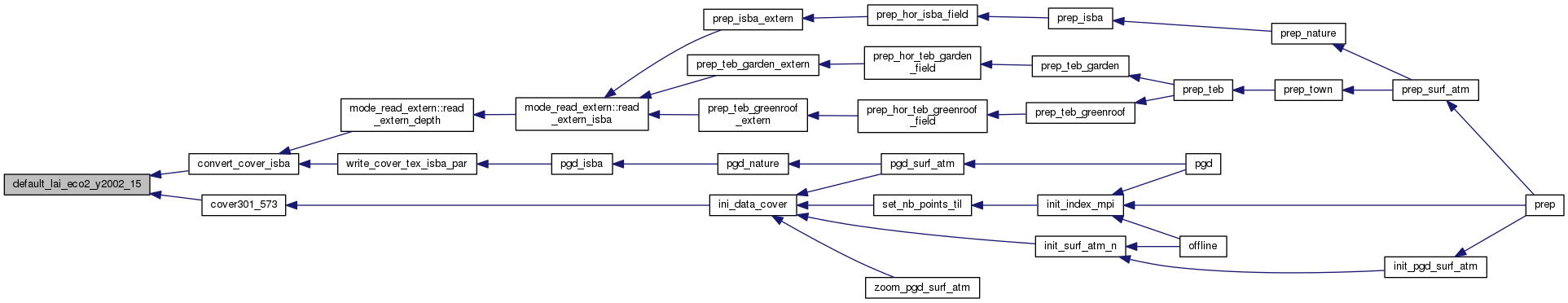
subroutine default_lai_eco2_y2002_15
 
subroutine default_lai_eco2_y2003_15
 
subroutine default_lai_eco2_y2004_15
 
subroutine default_lai_eco2_y2005_15
 
subroutine default_lai_eco2_y2006_15
 
subroutine default_lai_eco2_y2002_16
 
subroutine default_lai_eco2_y2003_16
 
subroutine default_lai_eco2_y2004_16
 
subroutine default_lai_eco2_y2005_16
 
subroutine default_lai_eco2_y2006_16
 
subroutine default_lai_eco2_y2002_17
 
subroutine default_lai_eco2_y2003_17
 
subroutine default_lai_eco2_y2004_17
 
subroutine default_lai_eco2_y2005_17
 
subroutine default_lai_eco2_y2006_17
 
subroutine default_lai_eco2_y2002_18
 
subroutine default_lai_eco2_y2003_18
 
subroutine default_lai_eco2_y2004_18
 
subroutine default_lai_eco2_y2005_18
 
subroutine default_lai_eco2_y2006_18
 
subroutine default_lai_eco2_y2002_19
 
subroutine default_lai_eco2_y2003_19
 
subroutine default_lai_eco2_y2004_19
 
subroutine default_lai_eco2_y2005_19
 
subroutine default_lai_eco2_y2006_19
 

Function/Subroutine Documentation

◆ default_lai_eco2_y2002_01()

subroutine default_lai_eco2_y2002_01 ( )

Definition at line 6 of file default_lai_eco2.F90.

Here is the caller graph for this function:

◆ default_lai_eco2_y2002_02()

subroutine default_lai_eco2_y2002_02 ( )

Definition at line 496 of file default_lai_eco2.F90.

Here is the caller graph for this function:

◆ default_lai_eco2_y2002_03()

subroutine default_lai_eco2_y2002_03 ( )

Definition at line 986 of file default_lai_eco2.F90.

Here is the caller graph for this function:

◆ default_lai_eco2_y2002_04()

subroutine default_lai_eco2_y2002_04 ( )

Definition at line 1476 of file default_lai_eco2.F90.

Here is the caller graph for this function:

◆ default_lai_eco2_y2002_05()

subroutine default_lai_eco2_y2002_05 ( )

Definition at line 7186 of file default_lai_eco2.F90.

Here is the caller graph for this function:

◆ default_lai_eco2_y2002_06()

subroutine default_lai_eco2_y2002_06 ( )

Definition at line 12896 of file default_lai_eco2.F90.

Here is the caller graph for this function:

◆ default_lai_eco2_y2002_07()

subroutine default_lai_eco2_y2002_07 ( )

Definition at line 13026 of file default_lai_eco2.F90.

Here is the caller graph for this function:

◆ default_lai_eco2_y2002_08()

subroutine default_lai_eco2_y2002_08 ( )

Definition at line 18736 of file default_lai_eco2.F90.

Here is the caller graph for this function:

◆ default_lai_eco2_y2002_09()

subroutine default_lai_eco2_y2002_09 ( )

Definition at line 24446 of file default_lai_eco2.F90.

Here is the caller graph for this function:

◆ default_lai_eco2_y2002_10()

subroutine default_lai_eco2_y2002_10 ( )

Definition at line 30156 of file default_lai_eco2.F90.

Here is the caller graph for this function:

◆ default_lai_eco2_y2002_11()

subroutine default_lai_eco2_y2002_11 ( )

Definition at line 35866 of file default_lai_eco2.F90.

Here is the caller graph for this function:

◆ default_lai_eco2_y2002_12()

subroutine default_lai_eco2_y2002_12 ( )

Definition at line 41576 of file default_lai_eco2.F90.

Here is the caller graph for this function:

◆ default_lai_eco2_y2002_13()

subroutine default_lai_eco2_y2002_13 ( )

Definition at line 47286 of file default_lai_eco2.F90.

Here is the caller graph for this function:

◆ default_lai_eco2_y2002_14()

subroutine default_lai_eco2_y2002_14 ( )

Definition at line 47416 of file default_lai_eco2.F90.

Here is the caller graph for this function:

◆ default_lai_eco2_y2002_15()

subroutine default_lai_eco2_y2002_15 ( )

Definition at line 53126 of file default_lai_eco2.F90.

Here is the caller graph for this function:

◆ default_lai_eco2_y2002_16()

subroutine default_lai_eco2_y2002_16 ( )

Definition at line 58836 of file default_lai_eco2.F90.

Here is the caller graph for this function:

◆ default_lai_eco2_y2002_17()

subroutine default_lai_eco2_y2002_17 ( )

Definition at line 64546 of file default_lai_eco2.F90.

Here is the caller graph for this function:

◆ default_lai_eco2_y2002_18()

subroutine default_lai_eco2_y2002_18 ( )

Definition at line 64676 of file default_lai_eco2.F90.

Here is the caller graph for this function:

◆ default_lai_eco2_y2002_19()

subroutine default_lai_eco2_y2002_19 ( )

Definition at line 70386 of file default_lai_eco2.F90.

Here is the caller graph for this function:

◆ default_lai_eco2_y2003_01()

subroutine default_lai_eco2_y2003_01 ( )

Definition at line 104 of file default_lai_eco2.F90.

Here is the caller graph for this function:

◆ default_lai_eco2_y2003_02()

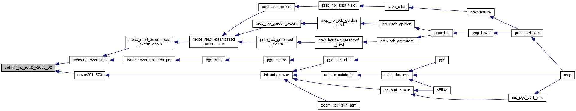
subroutine default_lai_eco2_y2003_02 ( )

Definition at line 594 of file default_lai_eco2.F90.

Here is the caller graph for this function:

◆ default_lai_eco2_y2003_03()

subroutine default_lai_eco2_y2003_03 ( )

Definition at line 1084 of file default_lai_eco2.F90.

Here is the caller graph for this function:

◆ default_lai_eco2_y2003_04()

subroutine default_lai_eco2_y2003_04 ( )

Definition at line 2618 of file default_lai_eco2.F90.

Here is the caller graph for this function:

◆ default_lai_eco2_y2003_05()

subroutine default_lai_eco2_y2003_05 ( )

Definition at line 8328 of file default_lai_eco2.F90.

Here is the caller graph for this function:

◆ default_lai_eco2_y2003_06()

subroutine default_lai_eco2_y2003_06 ( )

Definition at line 12922 of file default_lai_eco2.F90.

Here is the caller graph for this function:

◆ default_lai_eco2_y2003_07()

subroutine default_lai_eco2_y2003_07 ( )

Definition at line 14168 of file default_lai_eco2.F90.

Here is the caller graph for this function:

◆ default_lai_eco2_y2003_08()

subroutine default_lai_eco2_y2003_08 ( )

Definition at line 19878 of file default_lai_eco2.F90.

Here is the caller graph for this function:

◆ default_lai_eco2_y2003_09()

subroutine default_lai_eco2_y2003_09 ( )

Definition at line 25588 of file default_lai_eco2.F90.

Here is the caller graph for this function:

◆ default_lai_eco2_y2003_10()

subroutine default_lai_eco2_y2003_10 ( )

Definition at line 31298 of file default_lai_eco2.F90.

Here is the caller graph for this function:

◆ default_lai_eco2_y2003_11()

subroutine default_lai_eco2_y2003_11 ( )

Definition at line 37008 of file default_lai_eco2.F90.

Here is the caller graph for this function:

◆ default_lai_eco2_y2003_12()

subroutine default_lai_eco2_y2003_12 ( )

Definition at line 42718 of file default_lai_eco2.F90.

Here is the caller graph for this function:

◆ default_lai_eco2_y2003_13()

subroutine default_lai_eco2_y2003_13 ( )

Definition at line 47312 of file default_lai_eco2.F90.

Here is the caller graph for this function:

◆ default_lai_eco2_y2003_14()

subroutine default_lai_eco2_y2003_14 ( )

Definition at line 48558 of file default_lai_eco2.F90.

Here is the caller graph for this function:

◆ default_lai_eco2_y2003_15()

subroutine default_lai_eco2_y2003_15 ( )

Definition at line 54268 of file default_lai_eco2.F90.

Here is the caller graph for this function:

◆ default_lai_eco2_y2003_16()

subroutine default_lai_eco2_y2003_16 ( )

Definition at line 59978 of file default_lai_eco2.F90.

Here is the caller graph for this function:

◆ default_lai_eco2_y2003_17()

subroutine default_lai_eco2_y2003_17 ( )

Definition at line 64572 of file default_lai_eco2.F90.

Here is the caller graph for this function:

◆ default_lai_eco2_y2003_18()

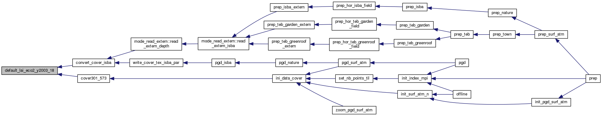
subroutine default_lai_eco2_y2003_18 ( )

Definition at line 65818 of file default_lai_eco2.F90.

Here is the caller graph for this function:

◆ default_lai_eco2_y2003_19()

subroutine default_lai_eco2_y2003_19 ( )

Definition at line 71528 of file default_lai_eco2.F90.

Here is the caller graph for this function:

◆ default_lai_eco2_y2004_01()

subroutine default_lai_eco2_y2004_01 ( )

Definition at line 202 of file default_lai_eco2.F90.

Here is the caller graph for this function:

◆ default_lai_eco2_y2004_02()

subroutine default_lai_eco2_y2004_02 ( )

Definition at line 692 of file default_lai_eco2.F90.

Here is the caller graph for this function:

◆ default_lai_eco2_y2004_03()

subroutine default_lai_eco2_y2004_03 ( )

Definition at line 1182 of file default_lai_eco2.F90.

Here is the caller graph for this function:

◆ default_lai_eco2_y2004_04()

subroutine default_lai_eco2_y2004_04 ( )

Definition at line 3760 of file default_lai_eco2.F90.

Here is the caller graph for this function:

◆ default_lai_eco2_y2004_05()

subroutine default_lai_eco2_y2004_05 ( )

Definition at line 9470 of file default_lai_eco2.F90.

Here is the caller graph for this function:

◆ default_lai_eco2_y2004_06()

subroutine default_lai_eco2_y2004_06 ( )

Definition at line 12948 of file default_lai_eco2.F90.

Here is the caller graph for this function:

◆ default_lai_eco2_y2004_07()

subroutine default_lai_eco2_y2004_07 ( )

Definition at line 15310 of file default_lai_eco2.F90.

Here is the caller graph for this function:

◆ default_lai_eco2_y2004_08()

subroutine default_lai_eco2_y2004_08 ( )

Definition at line 21020 of file default_lai_eco2.F90.

Here is the caller graph for this function:

◆ default_lai_eco2_y2004_09()

subroutine default_lai_eco2_y2004_09 ( )

Definition at line 26730 of file default_lai_eco2.F90.

Here is the caller graph for this function:

◆ default_lai_eco2_y2004_10()

subroutine default_lai_eco2_y2004_10 ( )

Definition at line 32440 of file default_lai_eco2.F90.

Here is the caller graph for this function:

◆ default_lai_eco2_y2004_11()

subroutine default_lai_eco2_y2004_11 ( )

Definition at line 38150 of file default_lai_eco2.F90.

Here is the caller graph for this function:

◆ default_lai_eco2_y2004_12()

subroutine default_lai_eco2_y2004_12 ( )

Definition at line 43860 of file default_lai_eco2.F90.

Here is the caller graph for this function:

◆ default_lai_eco2_y2004_13()

subroutine default_lai_eco2_y2004_13 ( )

Definition at line 47338 of file default_lai_eco2.F90.

Here is the caller graph for this function:

◆ default_lai_eco2_y2004_14()

subroutine default_lai_eco2_y2004_14 ( )

Definition at line 49700 of file default_lai_eco2.F90.

Here is the caller graph for this function:

◆ default_lai_eco2_y2004_15()

subroutine default_lai_eco2_y2004_15 ( )

Definition at line 55410 of file default_lai_eco2.F90.

Here is the caller graph for this function:

◆ default_lai_eco2_y2004_16()

subroutine default_lai_eco2_y2004_16 ( )

Definition at line 61120 of file default_lai_eco2.F90.

Here is the caller graph for this function:

◆ default_lai_eco2_y2004_17()

subroutine default_lai_eco2_y2004_17 ( )

Definition at line 64598 of file default_lai_eco2.F90.

Here is the caller graph for this function:

◆ default_lai_eco2_y2004_18()

subroutine default_lai_eco2_y2004_18 ( )

Definition at line 66960 of file default_lai_eco2.F90.

Here is the caller graph for this function:

◆ default_lai_eco2_y2004_19()

subroutine default_lai_eco2_y2004_19 ( )

Definition at line 72670 of file default_lai_eco2.F90.

Here is the caller graph for this function:

◆ default_lai_eco2_y2005_01()

subroutine default_lai_eco2_y2005_01 ( )

Definition at line 300 of file default_lai_eco2.F90.

Here is the caller graph for this function:

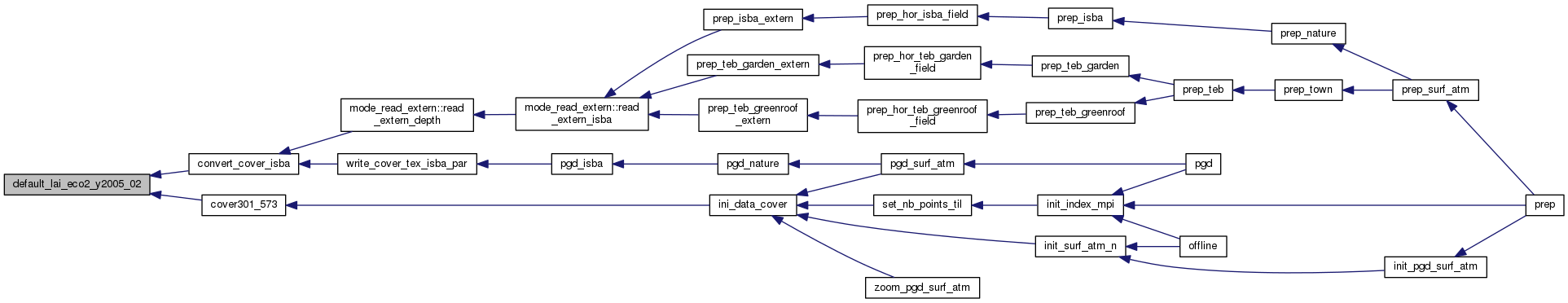
◆ default_lai_eco2_y2005_02()

subroutine default_lai_eco2_y2005_02 ( )

Definition at line 790 of file default_lai_eco2.F90.

Here is the caller graph for this function:

◆ default_lai_eco2_y2005_03()

subroutine default_lai_eco2_y2005_03 ( )

Definition at line 1280 of file default_lai_eco2.F90.

Here is the caller graph for this function:

◆ default_lai_eco2_y2005_04()

subroutine default_lai_eco2_y2005_04 ( )

Definition at line 4902 of file default_lai_eco2.F90.

Here is the caller graph for this function:

◆ default_lai_eco2_y2005_05()

subroutine default_lai_eco2_y2005_05 ( )

Definition at line 10612 of file default_lai_eco2.F90.

Here is the caller graph for this function:

◆ default_lai_eco2_y2005_06()

subroutine default_lai_eco2_y2005_06 ( )

Definition at line 12974 of file default_lai_eco2.F90.

Here is the caller graph for this function:

◆ default_lai_eco2_y2005_07()

subroutine default_lai_eco2_y2005_07 ( )

Definition at line 16452 of file default_lai_eco2.F90.

Here is the caller graph for this function:

◆ default_lai_eco2_y2005_08()

subroutine default_lai_eco2_y2005_08 ( )

Definition at line 22162 of file default_lai_eco2.F90.

Here is the caller graph for this function:

◆ default_lai_eco2_y2005_09()

subroutine default_lai_eco2_y2005_09 ( )

Definition at line 27872 of file default_lai_eco2.F90.

Here is the caller graph for this function:

◆ default_lai_eco2_y2005_10()

subroutine default_lai_eco2_y2005_10 ( )

Definition at line 33582 of file default_lai_eco2.F90.

Here is the caller graph for this function:

◆ default_lai_eco2_y2005_11()

subroutine default_lai_eco2_y2005_11 ( )

Definition at line 39292 of file default_lai_eco2.F90.

Here is the caller graph for this function:

◆ default_lai_eco2_y2005_12()

subroutine default_lai_eco2_y2005_12 ( )

Definition at line 45002 of file default_lai_eco2.F90.

Here is the caller graph for this function:

◆ default_lai_eco2_y2005_13()

subroutine default_lai_eco2_y2005_13 ( )

Definition at line 47364 of file default_lai_eco2.F90.

Here is the caller graph for this function:

◆ default_lai_eco2_y2005_14()

subroutine default_lai_eco2_y2005_14 ( )

Definition at line 50842 of file default_lai_eco2.F90.

Here is the caller graph for this function:

◆ default_lai_eco2_y2005_15()

subroutine default_lai_eco2_y2005_15 ( )

Definition at line 56552 of file default_lai_eco2.F90.

Here is the caller graph for this function:

◆ default_lai_eco2_y2005_16()

subroutine default_lai_eco2_y2005_16 ( )

Definition at line 62262 of file default_lai_eco2.F90.

Here is the caller graph for this function:

◆ default_lai_eco2_y2005_17()

subroutine default_lai_eco2_y2005_17 ( )

Definition at line 64624 of file default_lai_eco2.F90.

Here is the caller graph for this function:

◆ default_lai_eco2_y2005_18()

subroutine default_lai_eco2_y2005_18 ( )

Definition at line 68102 of file default_lai_eco2.F90.

Here is the caller graph for this function:

◆ default_lai_eco2_y2005_19()

subroutine default_lai_eco2_y2005_19 ( )

Definition at line 73812 of file default_lai_eco2.F90.

Here is the caller graph for this function:

◆ default_lai_eco2_y2006_01()

subroutine default_lai_eco2_y2006_01 ( )

Definition at line 398 of file default_lai_eco2.F90.

Here is the caller graph for this function:

◆ default_lai_eco2_y2006_02()

subroutine default_lai_eco2_y2006_02 ( )

Definition at line 888 of file default_lai_eco2.F90.

Here is the caller graph for this function:

◆ default_lai_eco2_y2006_03()

subroutine default_lai_eco2_y2006_03 ( )

Definition at line 1378 of file default_lai_eco2.F90.

Here is the caller graph for this function:

◆ default_lai_eco2_y2006_04()

subroutine default_lai_eco2_y2006_04 ( )

Definition at line 6044 of file default_lai_eco2.F90.

Here is the caller graph for this function:

◆ default_lai_eco2_y2006_05()

subroutine default_lai_eco2_y2006_05 ( )

Definition at line 11754 of file default_lai_eco2.F90.

Here is the caller graph for this function:

◆ default_lai_eco2_y2006_06()

subroutine default_lai_eco2_y2006_06 ( )

Definition at line 13000 of file default_lai_eco2.F90.

Here is the caller graph for this function:

◆ default_lai_eco2_y2006_07()

subroutine default_lai_eco2_y2006_07 ( )

Definition at line 17594 of file default_lai_eco2.F90.

Here is the caller graph for this function:

◆ default_lai_eco2_y2006_08()

subroutine default_lai_eco2_y2006_08 ( )

Definition at line 23304 of file default_lai_eco2.F90.

Here is the caller graph for this function:

◆ default_lai_eco2_y2006_09()

subroutine default_lai_eco2_y2006_09 ( )

Definition at line 29014 of file default_lai_eco2.F90.

Here is the caller graph for this function:

◆ default_lai_eco2_y2006_10()

subroutine default_lai_eco2_y2006_10 ( )

Definition at line 34724 of file default_lai_eco2.F90.

Here is the caller graph for this function:

◆ default_lai_eco2_y2006_11()

subroutine default_lai_eco2_y2006_11 ( )

Definition at line 40434 of file default_lai_eco2.F90.

Here is the caller graph for this function:

◆ default_lai_eco2_y2006_12()

subroutine default_lai_eco2_y2006_12 ( )

Definition at line 46144 of file default_lai_eco2.F90.

Here is the caller graph for this function:

◆ default_lai_eco2_y2006_13()

subroutine default_lai_eco2_y2006_13 ( )

Definition at line 47390 of file default_lai_eco2.F90.

Here is the caller graph for this function:

◆ default_lai_eco2_y2006_14()

subroutine default_lai_eco2_y2006_14 ( )

Definition at line 51984 of file default_lai_eco2.F90.

Here is the caller graph for this function:

◆ default_lai_eco2_y2006_15()

subroutine default_lai_eco2_y2006_15 ( )

Definition at line 57694 of file default_lai_eco2.F90.

Here is the caller graph for this function:

◆ default_lai_eco2_y2006_16()

subroutine default_lai_eco2_y2006_16 ( )

Definition at line 63404 of file default_lai_eco2.F90.

Here is the caller graph for this function:

◆ default_lai_eco2_y2006_17()

subroutine default_lai_eco2_y2006_17 ( )

Definition at line 64650 of file default_lai_eco2.F90.

Here is the caller graph for this function:

◆ default_lai_eco2_y2006_18()

subroutine default_lai_eco2_y2006_18 ( )

Definition at line 69244 of file default_lai_eco2.F90.

Here is the caller graph for this function:

◆ default_lai_eco2_y2006_19()

subroutine default_lai_eco2_y2006_19 ( )

Definition at line 74954 of file default_lai_eco2.F90.

Here is the caller graph for this function: