|
SURFEX v8.1
General documentation of Surfex
|
Go to the source code of this file.
Functions/Subroutines | |
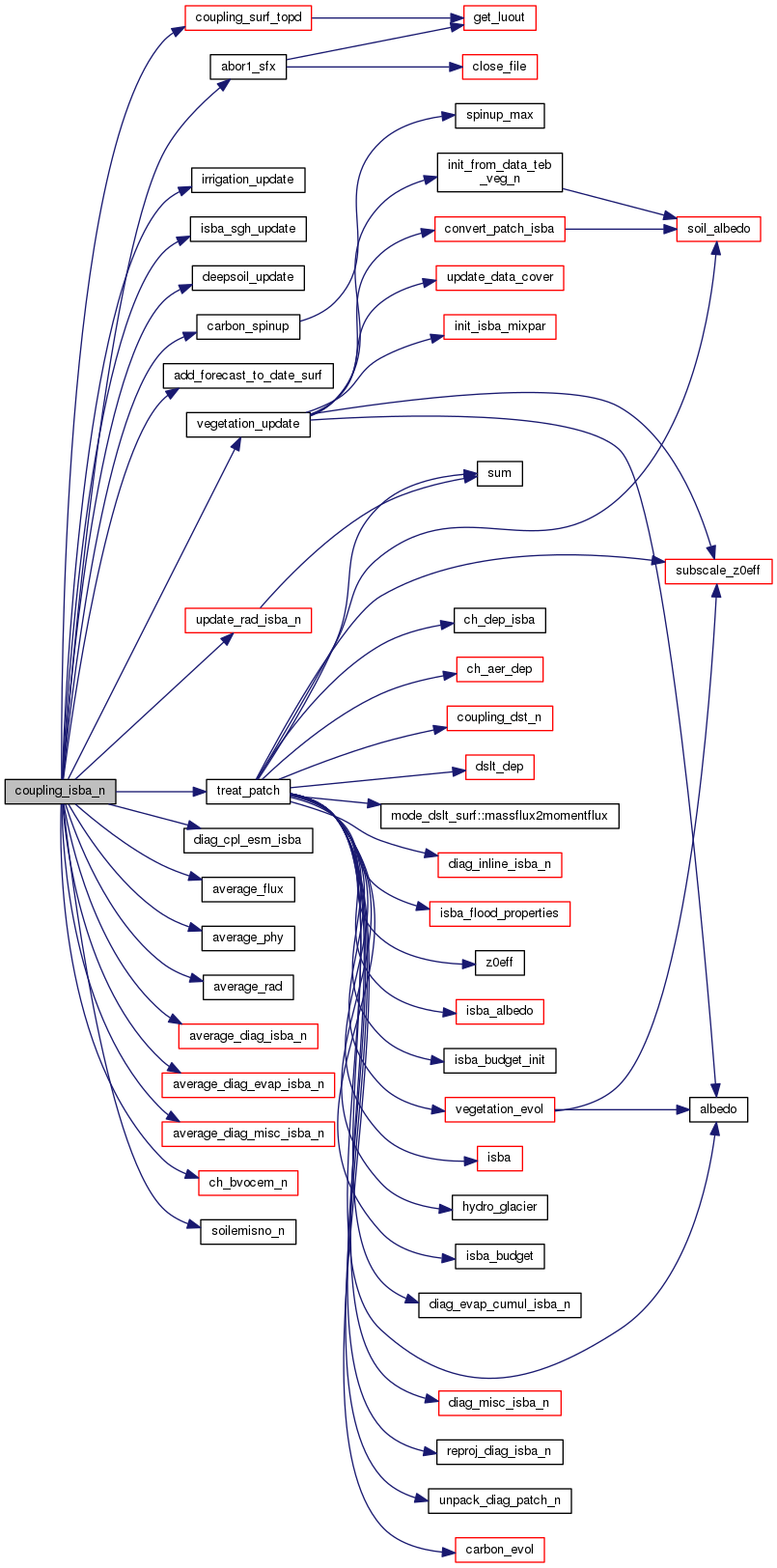
| subroutine | coupling_isba_n (DTCO, UG, U, USS, NAG, CHI, NCHI, DTI, ID, NGB, GB, ISS, NISS, IG, NIG, IO, S, K, NK, NP, NPE, NDST, SLT, HPROGRAM, HCOUPLING, PTSTEP, KYEAR, KMONTH, KDAY, PTIME, KI, KSV, KSW, PTSUN, PZENITH, PZENITH2, PZREF, PUREF, PZS, PU, PV, PQA, PTA, PRHOA, PSV, PCO2, HSV, PRAIN, PSNOW, PLW, PDIR_SW, PSCA_SW, PSW_BANDS, PPS, PPA, PSFTQ, PSFTH, PSFTS, PSFCO2, PSFU, PSFV, PTRAD, PDIR_ALB, PSCA_ALB, PEMIS, PTSURF, PZ0, PZ0H, PQSURF, PPEW_A_COEF, PPEW_B_COEF, PPET_A_COEF, PPEQ_A_COEF, PPET_B_COEF, PPEQ_B_COEF, HTEST) |
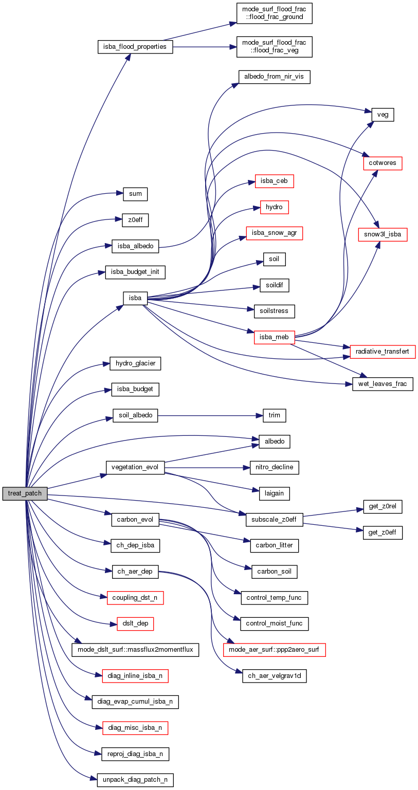
| subroutine | treat_patch (KK, PK, PEK, ISSK, AGK, GK, CHIK, DSTK, DK, DCK, DEK, DECK, DMK, GBK) |
| subroutine coupling_isba_n | ( | type(data_cover_t), intent(inout) | DTCO, |
| type(surf_atm_grid_t), intent(inout) | UG, | ||
| type(surf_atm_t), intent(inout) | U, | ||
| type(sso_t), intent(inout) | USS, | ||
| type(agri_np_t), intent(inout) | NAG, | ||
| type(ch_isba_t), intent(inout) | CHI, | ||
| type(ch_isba_np_t), intent(inout) | NCHI, | ||
| type(data_isba_t), intent(inout) | DTI, | ||
| type(isba_diag_t), intent(inout) | ID, | ||
| type(gr_biog_np_t), intent(inout) | NGB, | ||
| type(gr_biog_t), intent(inout) | GB, | ||
| type(sso_t), intent(inout) | ISS, | ||
| type(sso_np_t), intent(inout) | NISS, | ||
| type(grid_t), intent(inout) | IG, | ||
| type(grid_np_t), intent(inout) | NIG, | ||
| type(isba_options_t), intent(inout) | IO, | ||
| type(isba_s_t), intent(inout) | S, | ||
| type(isba_k_t), intent(inout) | K, | ||
| type(isba_nk_t), intent(inout) | NK, | ||
| type(isba_np_t), intent(inout) | NP, | ||
| type(isba_npe_t), intent(inout) | NPE, | ||
| type(dst_np_t), intent(inout) | NDST, | ||
| type(slt_t), intent(inout) | SLT, | ||
| character(len=6), intent(in) | HPROGRAM, | ||
| character(len=1), intent(in) | HCOUPLING, | ||
| real, intent(in) | PTSTEP, | ||
| integer, intent(in) | KYEAR, | ||
| integer, intent(in) | KMONTH, | ||
| integer, intent(in) | KDAY, | ||
| real, intent(in) | PTIME, | ||
| integer, intent(in) | KI, | ||
| integer, intent(in) | KSV, | ||
| integer, intent(in) | KSW, | ||
| real, dimension(ki), intent(in) | PTSUN, | ||
| real, dimension(ki), intent(in) | PZENITH, | ||
| real, dimension(ki), intent(in) | PZENITH2, | ||
| real, dimension(ki), intent(in) | PZREF, | ||
| real, dimension(ki), intent(in) | PUREF, | ||
| real, dimension(ki), intent(in) | PZS, | ||
| real, dimension(ki), intent(in) | PU, | ||
| real, dimension(ki), intent(in) | PV, | ||
| real, dimension(ki), intent(in) | PQA, | ||
| real, dimension(ki), intent(in) | PTA, | ||
| real, dimension(ki), intent(in) | PRHOA, | ||
| real, dimension(ki,ksv), intent(in) | PSV, | ||
| real, dimension(ki), intent(in) | PCO2, | ||
| character(len=6), dimension(ksv), intent(in) | HSV, | ||
| real, dimension(ki), intent(in) | PRAIN, | ||
| real, dimension(ki), intent(in) | PSNOW, | ||
| real, dimension(ki), intent(in) | PLW, | ||
| real, dimension(ki,ksw), intent(in) | PDIR_SW, | ||
| real, dimension(ki,ksw), intent(in) | PSCA_SW, | ||
| real, dimension(ksw), intent(in) | PSW_BANDS, | ||
| real, dimension(ki), intent(in) | PPS, | ||
| real, dimension(ki), intent(in) | PPA, | ||
| real, dimension(ki), intent(out) | PSFTQ, | ||
| real, dimension(ki), intent(out) | PSFTH, | ||
| real, dimension(ki,ksv), intent(out) | PSFTS, | ||
| real, dimension(ki), intent(out) | PSFCO2, | ||
| real, dimension(ki), intent(out) | PSFU, | ||
| real, dimension(ki), intent(out) | PSFV, | ||
| real, dimension(ki), intent(out) | PTRAD, | ||
| real, dimension(ki,ksw), intent(out) | PDIR_ALB, | ||
| real, dimension(ki,ksw), intent(out) | PSCA_ALB, | ||
| real, dimension(ki), intent(out) | PEMIS, | ||
| real, dimension(ki), intent(out) | PTSURF, | ||
| real, dimension(ki), intent(out) | PZ0, | ||
| real, dimension(ki), intent(out) | PZ0H, | ||
| real, dimension(ki), intent(out) | PQSURF, | ||
| real, dimension(ki), intent(in) | PPEW_A_COEF, | ||
| real, dimension(ki), intent(in) | PPEW_B_COEF, | ||
| real, dimension(ki), intent(in) | PPET_A_COEF, | ||
| real, dimension(ki), intent(in) | PPEQ_A_COEF, | ||
| real, dimension(ki), intent(in) | PPET_B_COEF, | ||
| real, dimension(ki), intent(in) | PPEQ_B_COEF, | ||
| character(len=2), intent(in) | HTEST | ||
| ) |
Definition at line 15 of file coupling_isban.F90.


| subroutine coupling_isba_n::treat_patch | ( | type(isba_k_t), intent(inout) | KK, |
| type(isba_p_t), intent(inout) | PK, | ||
| type(isba_pe_t), intent(inout) | PEK, | ||
| type(sso_t), intent(inout) | ISSK, | ||
| type(agri_t), intent(inout) | AGK, | ||
| type(grid_t), intent(inout) | GK, | ||
| type(ch_isba_t), intent(inout) | CHIK, | ||
| type(dst_t), intent(inout) | DSTK, | ||
| type(diag_t), intent(inout) | DK, | ||
| type(diag_t), intent(inout) | DCK, | ||
| type(diag_evap_isba_t), intent(inout) | DEK, | ||
| type(diag_evap_isba_t), intent(inout) | DECK, | ||
| type(diag_misc_isba_t), intent(inout) | DMK, | ||
| type(gr_biog_t), intent(inout) | GBK | ||
| ) |
Definition at line 623 of file coupling_isban.F90.


1.8.13