SURFEX v8.1
General documentation of Surfex
Surfex_Git2
src
SURFEX
Functions/Subroutines
albedo.F90 File Reference
Go to the source code of this file.
Functions/Subroutines
subroutine
albedo
(HALBEDO, PEK, PSNOW, OMASK)
Function/Subroutine Documentation
◆
albedo()
subroutine albedo
(
character
(len=*), intent(in)
HALBEDO
,
type(isba_pe_t), intent(inout)
PEK
,
real
, dimension(:), intent(in), optional
PSNOW
,
logical
, dimension(:), intent(in), optional
OMASK
)
Definition at line
7
of file
albedo.F90
.
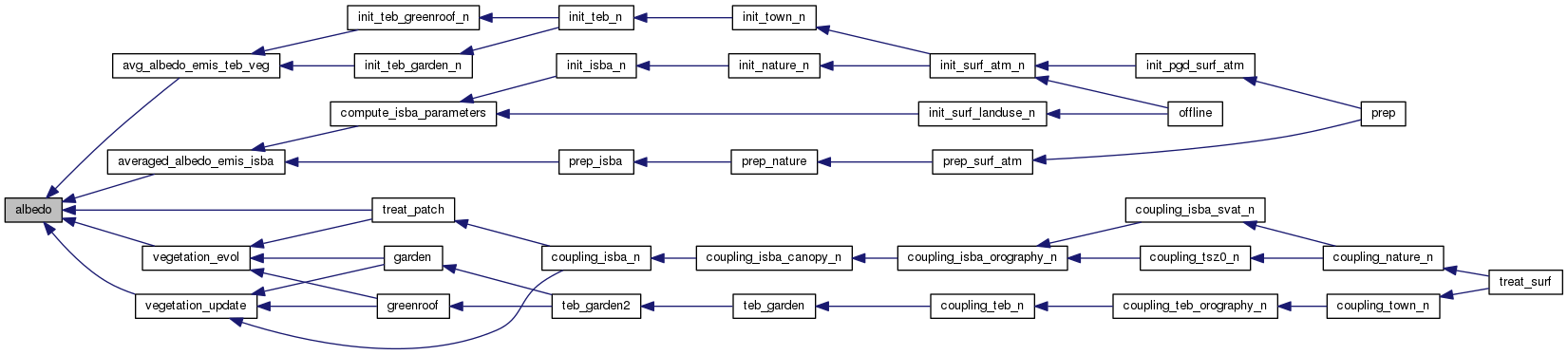
Here is the caller graph for this function:
Generated on Tue Jan 16 2018 16:23:32 for SURFEX v8.1 by
1.8.13